forked from nus-cs2103-AY1920S2/addressbook-level3
-
Notifications
You must be signed in to change notification settings - Fork 5
Open
Description
Here are some comments and questions that may help you improve your DG.
- Product scoping on the landing page needs to be better articulated. It doesn't really indicate the target user profile.
- Kevin, Mingsi, Zain, and Sharad: please update a reasonable image for your mugshot.
- Is your architecture the same as AddressBook? If not, please update the architecture diagram,
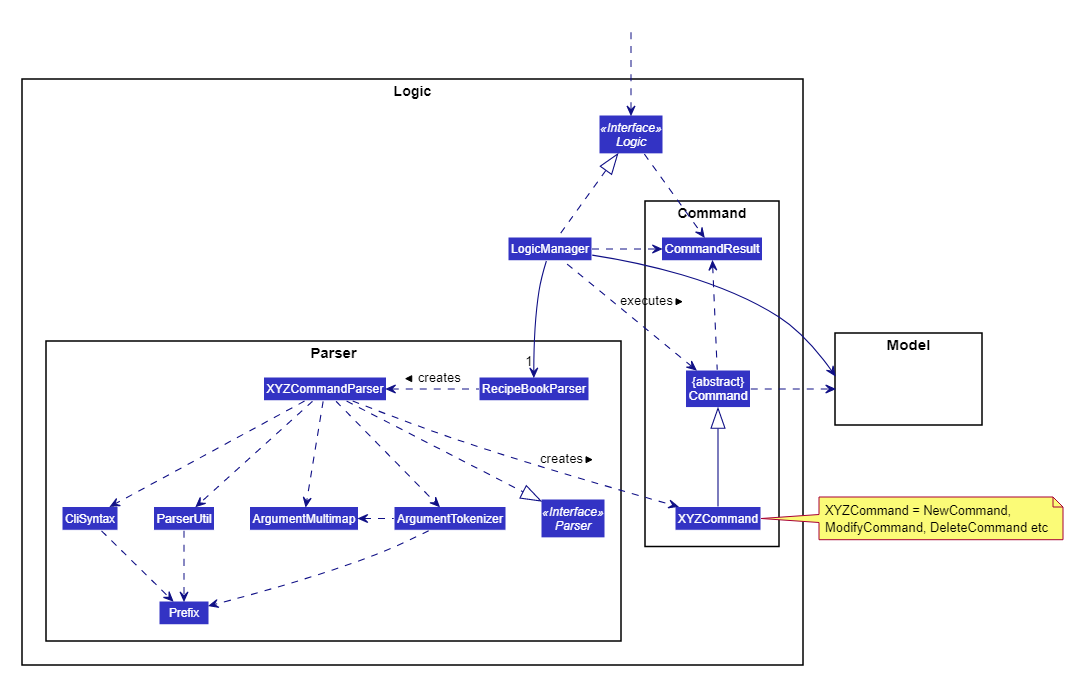
- This figure:

Please update the note to reflect the actual commands you have instead ofNewCommand,ModifyCommandetc., - Recipe and ingredient are 2 different things. Can you think of "all ingredients" to make a better OOP solution?

- Possibly remove the Undo/Redo for 2 reasons (?):
- It is exactly same as AddressBook
- It is not implemented.
In its place, you can include anything else pertaining to CookBuddy that you plan to do in future (maybe something in the "nice to have" user stories)
- Since the diagram is not very complicated (meaning you can still add something and it doesn't look messy), you can probably add a self-call activation bar here explicitly:

- Please update Appendix F with details like the explicit commands etc.,
BTW, it looks like your DG is not completely updated to reflect your product. Please update it soon.
So read 6 above as: include details of what each of you have implemented.
Metadata
Metadata
Assignees
Labels
No labels