forked from nus-cs2113-AY2122S1/tp
-
Notifications
You must be signed in to change notification settings - Fork 5
Open
Description
DG Comments I
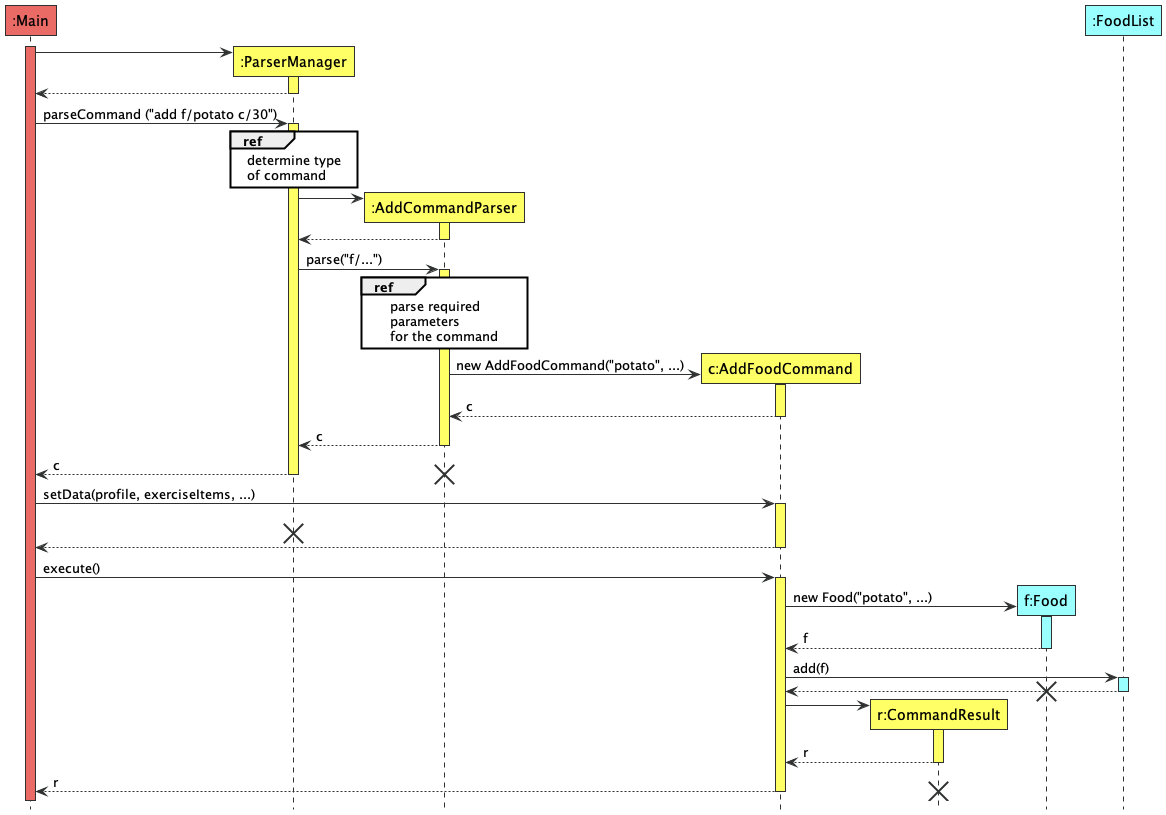
- (Architecture Sequence Diagram) The lifeline in this diagram could be properly ended - can be fixed in PlantUML.
- (Logic Class Diagrams) @tlyi Ultimately the diagram is probably fine - maybe you could add a note explaining which classes are purely utility classes?
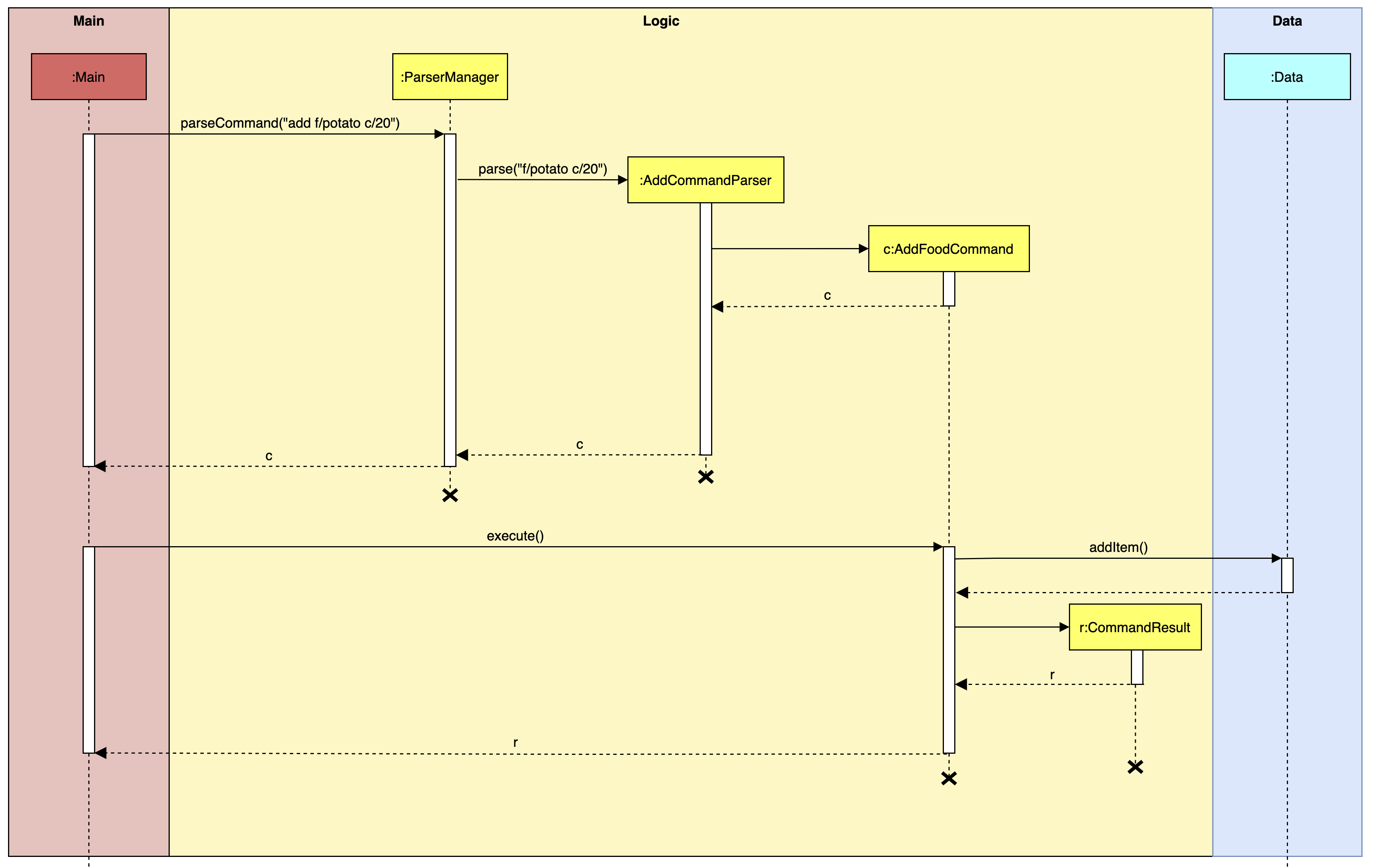
- (Logic Sequence Diagram) Perhaps the lifeline should continue between the return from
parseCommand()andexecute()?
DG Comments II
- (Architecture Sequence Diagram) Consider reworking this diagram. After control is returned to
:Main, I believe it looks as follows:
:Maincalls a:Uimethod - should be a solid arrow- Control returns to
:Main- dotted arrow, control does not go to the User yet saveFoodListis carried out- Control returns to
:Main - Control returns to
:Mainfrom:Ui - Control returns to
:Uito User
Essentially the control is not returned to the User so early - the diagram shows control belonging to 2 entities at the same time.

- (Logic Sequence Diagrams) Consider breaking the diagram down even more to provide clarity.
- (All Sequence Diagrams) Consider explaining why the lifelines do not end at the cross.
Metadata
Metadata
Assignees
Labels
No labels





