欢迎大家参与本项目,贡献其他语言版本的代码,拥抱开源,让更多学习算法的小伙伴们收益!
题目地址:https://leetcode-cn.com/problems/restore-ip-addresses/
给定一个只包含数字的字符串,复原它并返回所有可能的 IP 地址格式。
有效的 IP 地址 正好由四个整数(每个整数位于 0 到 255 之间组成,且不能含有前导 0),整数之间用 '.' 分隔。
例如:"0.1.2.201" 和 "192.168.1.1" 是 有效的 IP 地址,但是 "0.011.255.245"、"192.168.1.312" 和 "192.168@1.1" 是 无效的 IP 地址。
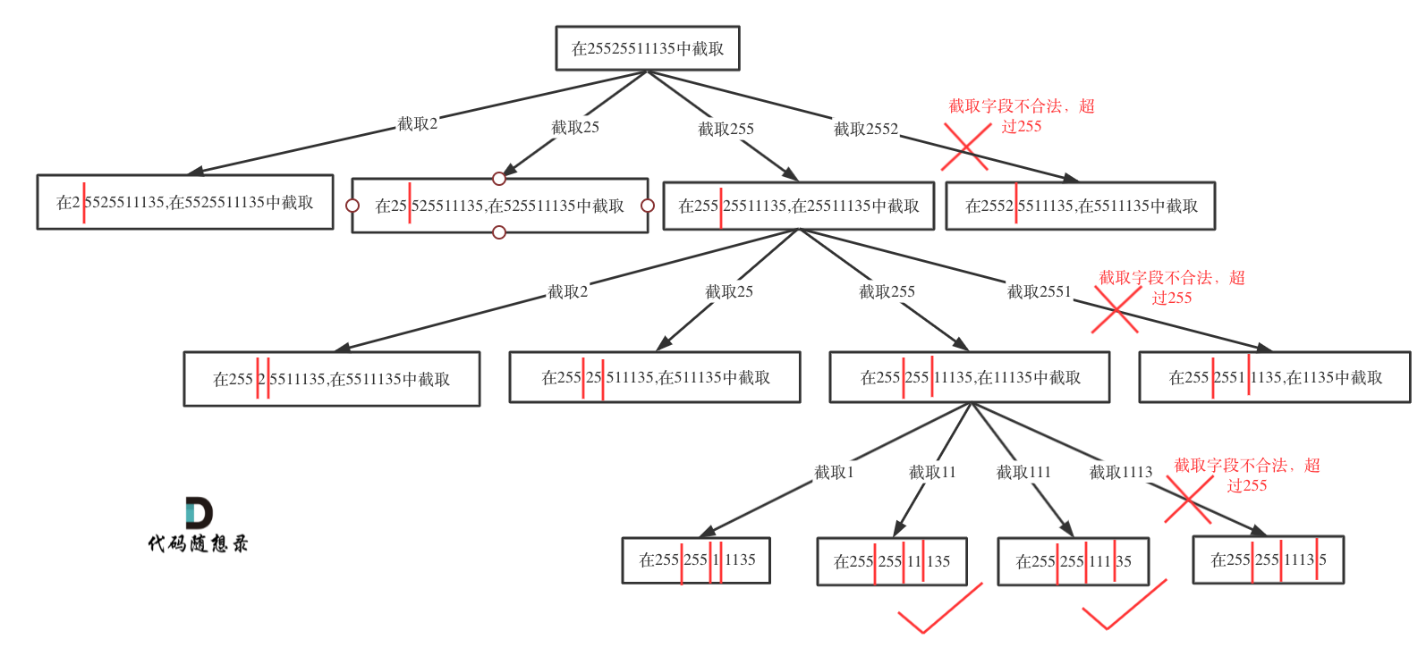
示例 1: 输入:s = "25525511135" 输出:["255.255.11.135","255.255.111.35"]
示例 2: 输入:s = "0000" 输出:["0.0.0.0"]
示例 3: 输入:s = "1111" 输出:["1.1.1.1"]
示例 4: 输入:s = "010010" 输出:["0.10.0.10","0.100.1.0"]
示例 5: 输入:s = "101023" 输出:["1.0.10.23","1.0.102.3","10.1.0.23","10.10.2.3","101.0.2.3"]
提示: 0 <= s.length <= 3000 s 仅由数字组成
做这道题目之前,最好先把回溯算法:分割回文串这个做了。
这道题目相信大家刚看的时候,应该会一脸茫然。
其实只要意识到这是切割问题,切割问题就可以使用回溯搜索法把所有可能性搜出来,和刚做过的回溯算法:分割回文串就十分类似了。
切割问题可以抽象为树型结构,如图:
- 递归参数
在回溯算法:分割回文串中我们就提到切割问题类似组合问题。
startIndex一定是需要的,因为不能重复分割,记录下一层递归分割的起始位置。
本题我们还需要一个变量pointNum,记录添加逗点的数量。
所以代码如下:
vector<string> result;// 记录结果
// startIndex: 搜索的起始位置,pointNum:添加逗点的数量
void backtracking(string& s, int startIndex, int pointNum) {
- 递归终止条件
终止条件和回溯算法:分割回文串情况就不同了,本题明确要求只会分成4段,所以不能用切割线切到最后作为终止条件,而是分割的段数作为终止条件。
pointNum表示逗点数量,pointNum为3说明字符串分成了4段了。
然后验证一下第四段是否合法,如果合法就加入到结果集里
代码如下:
if (pointNum == 3) { // 逗点数量为3时,分隔结束
// 判断第四段子字符串是否合法,如果合法就放进result中
if (isValid(s, startIndex, s.size() - 1)) {
result.push_back(s);
}
return;
}
- 单层搜索的逻辑
在回溯算法:分割回文串中已经讲过在循环遍历中如何截取子串。
在for (int i = startIndex; i < s.size(); i++)循环中 [startIndex, i]这个区间就是截取的子串,需要判断这个子串是否合法。
如果合法就在字符串后面加上符号.表示已经分割。
如果不合法就结束本层循环,如图中剪掉的分支:
然后就是递归和回溯的过程:
递归调用时,下一层递归的startIndex要从i+2开始(因为需要在字符串中加入了分隔符.),同时记录分割符的数量pointNum 要 +1。
回溯的时候,就将刚刚加入的分隔符. 删掉就可以了,pointNum也要-1。
代码如下:
for (int i = startIndex; i < s.size(); i++) {
if (isValid(s, startIndex, i)) { // 判断 [startIndex,i] 这个区间的子串是否合法
s.insert(s.begin() + i + 1 , '.'); // 在i的后面插入一个逗点
pointNum++;
backtracking(s, i + 2, pointNum); // 插入逗点之后下一个子串的起始位置为i+2
pointNum--; // 回溯
s.erase(s.begin() + i + 1); // 回溯删掉逗点
} else break; // 不合法,直接结束本层循环
}
最后就是在写一个判断段位是否是有效段位了。
主要考虑到如下三点:
- 段位以0为开头的数字不合法
- 段位里有非正整数字符不合法
- 段位如果大于255了不合法
代码如下:
// 判断字符串s在左闭又闭区间[start, end]所组成的数字是否合法
bool isValid(const string& s, int start, int end) {
if (start > end) {
return false;
}
if (s[start] == '0' && start != end) { // 0开头的数字不合法
return false;
}
int num = 0;
for (int i = start; i <= end; i++) {
if (s[i] > '9' || s[i] < '0') { // 遇到非数字字符不合法
return false;
}
num = num * 10 + (s[i] - '0');
if (num > 255) { // 如果大于255了不合法
return false;
}
}
return true;
}
根据关于回溯算法,你该了解这些!给出的回溯算法模板:
void backtracking(参数) {
if (终止条件) {
存放结果;
return;
}
for (选择:本层集合中元素(树中节点孩子的数量就是集合的大小)) {
处理节点;
backtracking(路径,选择列表); // 递归
回溯,撤销处理结果
}
}
可以写出如下回溯算法C++代码:
class Solution {
private:
vector<string> result;// 记录结果
// startIndex: 搜索的起始位置,pointNum:添加逗点的数量
void backtracking(string& s, int startIndex, int pointNum) {
if (pointNum == 3) { // 逗点数量为3时,分隔结束
// 判断第四段子字符串是否合法,如果合法就放进result中
if (isValid(s, startIndex, s.size() - 1)) {
result.push_back(s);
}
return;
}
for (int i = startIndex; i < s.size(); i++) {
if (isValid(s, startIndex, i)) { // 判断 [startIndex,i] 这个区间的子串是否合法
s.insert(s.begin() + i + 1 , '.'); // 在i的后面插入一个逗点
pointNum++;
backtracking(s, i + 2, pointNum); // 插入逗点之后下一个子串的起始位置为i+2
pointNum--; // 回溯
s.erase(s.begin() + i + 1); // 回溯删掉逗点
} else break; // 不合法,直接结束本层循环
}
}
// 判断字符串s在左闭又闭区间[start, end]所组成的数字是否合法
bool isValid(const string& s, int start, int end) {
if (start > end) {
return false;
}
if (s[start] == '0' && start != end) { // 0开头的数字不合法
return false;
}
int num = 0;
for (int i = start; i <= end; i++) {
if (s[i] > '9' || s[i] < '0') { // 遇到非数字字符不合法
return false;
}
num = num * 10 + (s[i] - '0');
if (num > 255) { // 如果大于255了不合法
return false;
}
}
return true;
}
public:
vector<string> restoreIpAddresses(string s) {
result.clear();
if (s.size() > 12) return result; // 算是剪枝了
backtracking(s, 0, 0);
return result;
}
};
在回溯算法:分割回文串中我列举的分割字符串的难点,本题都覆盖了。
而且本题还需要操作字符串添加逗号作为分隔符,并验证区间的合法性。
可以说是回溯算法:分割回文串的加强版。
在本文的树形结构图中,我已经把详细的分析思路都画了出来,相信大家看了之后一定会思路清晰不少!
java 版本:
class Solution {
List<String> result = new ArrayList<>();
public List<String> restoreIpAddresses(String s) {
if (s.length() > 12) return result; // 算是剪枝了
backTrack(s, 0, 0);
return result;
}
// startIndex: 搜索的起始位置, pointNum:添加逗点的数量
private void backTrack(String s, int startIndex, int pointNum) {
if (pointNum == 3) {// 逗点数量为3时,分隔结束
// 判断第四段⼦字符串是否合法,如果合法就放进result中
if (isValid(s,startIndex,s.length()-1)) {
result.add(s);
}
return;
}
for (int i = startIndex; i < s.length(); i++) {
if (isValid(s, startIndex, i)) {
s = s.substring(0, i + 1) + "." + s.substring(i + 1); //在str的后⾯插⼊⼀个逗点
pointNum++;
backTrack(s, i + 2, pointNum);// 插⼊逗点之后下⼀个⼦串的起始位置为i+2
pointNum--;// 回溯
s = s.substring(0, i + 1) + s.substring(i + 2);// 回溯删掉逗点
} else {
break;
}
}
}
// 判断字符串s在左闭⼜闭区间[start, end]所组成的数字是否合法
private Boolean isValid(String s, int start, int end) {
if (start > end) {
return false;
}
if (s.charAt(start) == '0' && start != end) { // 0开头的数字不合法
return false;
}
int num = 0;
for (int i = start; i <= end; i++) {
if (s.charAt(i) > '9' || s.charAt(i) < '0') { // 遇到⾮数字字符不合法
return false;
}
num = num * 10 + (s.charAt(i) - '0');
if (num > 255) { // 如果⼤于255了不合法
return false;
}
}
return true;
}
}python版本:
class Solution(object):
def restoreIpAddresses(self, s):
"""
:type s: str
:rtype: List[str]
"""
ans = []
path = []
def backtrack(path, startIndex):
if len(path) == 4:
if startIndex == len(s):
ans.append(".".join(path[:]))
return
for i in range(startIndex+1, min(startIndex+4, len(s)+1)): # 剪枝
string = s[startIndex:i]
if not 0 <= int(string) <= 255:
continue
if not string == "0" and not string.lstrip('0') == string:
continue
path.append(string)
backtrack(path, i)
path.pop()
backtrack([], 0)
return ans```
