Skip to content

burning data memory, 0 locations, burning id words and fuses,Write to device failed #8

@vido89

Description

@vido89

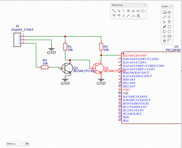
Hi I have PIC16F887, build circuit

SC

But I get


$ ./ardpicprog -p /dev/ttyACM0 -i ~/PIC/Proba1/PROBA1.hex --burn
/dev/ttyACM0
Initializing programmer ...
ProgramPIC 1.8.horo
Device pic16f887, program memory: 8192 words, data memory: 256 bytes.
Burning program memory, 9 locations,
burning data memory, 0 locations,
burning id words and fuses,Write to device failed

Metadata

Metadata

Assignees

No one assigned

    Labels

    No labels
    No labels

    Projects

    No projects

    Milestone

    No milestone

    Relationships

    None yet

    Development

    No branches or pull requests

    Issue actions