Vegeta is a versatile HTTP load testing tool.
Given that you followed instructions to deploy operator, you can modify Vegeta's cr.yaml to make it fit with your requirements.
The option runtime_class can be set to specify an optional runtime_class to the podSpec runtimeClassName. This is primarily intended for Kata containers.
apiVersion: ripsaw.cloudbulldozer.io/v1alpha1
kind: Benchmark
metadata:
name: vegeta-benchmark
namespace: my-ripsaw
spec:
workload:
name: vegeta
args:
clients: 2
image: quay.io/cloud-bulldozer/vegeta:latest
hostnetwork: false
targets:
- name: 100w-ka
urls:
- GET https://mydomain.com/test.png
- GET http://myunsecuredomain.com
samples: 2
workers: 100
duration: 10
keepalive: true
- name: 20w
urls:
- GET https://domain.com/api/endpoint
workers: 20
duration: 10It accepts the following parameters:
| Parameter | Description | Optional | Default |
|---|---|---|---|
| clients | Number of vegeta clients to launch | yes | 1 |
| image | Overwrites vegeta image | yes | quay.io/cloud-bulldozer/vegeta:latest |
| hostnetwork | Will launch vegeta clients in the same host network namespace | yes | false |
| nodeselector | Allow to specify a k8s nodeSelector for the clients | yes | - |
The targets parameter contains the list of tests the vegeta pods will perform. Each of the test elements may have the following parameters:
| Option | Description | Optional | Default |
|---|---|---|---|
| name | Test name | no | - |
| urls | List of URLs. Specified using the vegeta http format | no | - |
| samples | Number of iterations to execute | yes | 1 |
| workers | Number of vegeta workers | yes | 1 |
| duration | Test duration in seconds | no | - |
| keepalive | Specifies whether to reuse TCP connections between HTTP requests | yes | false |
Tests described under the targets section are executed in series. In case of running multiple clients, each vegeta pod run their tests in parallel with the others.
This test synchronization is achieved using the redis message bus running in the benchmark operator pod.
Vegeta jobs make usage of pod anti-affinity rules to to deploy vegeta clients on different nodes:
affinity:
podAntiAffinity:
preferredDuringSchedulingIgnoredDuringExecution:
- weight: 100
podAffinityTerm:
labelSelector:
matchExpressions:
- key: app
operator: In
values:
- vegeta-benchmark-{{ trunc_uuid }}It's possible to index reults in Elasticseach specifing using a configuration like the below.
apiVersion: ripsaw.cloudbulldozer.io/v1alpha1
kind: Benchmark
metadata:
name: vegeta-benchmark
namespace: my-ripsaw
spec:
elasticsearch:
server: esinstance.com
port: 9200
index_name: ripsaw-vegeta
workload:
name: vegeta
args:
hostnetwork: false
image: quay.io/cloud-bulldozer/vegeta:latest
targets:
- name: 100w-ka
urls:
- GET https://mydomain.com/test.png
- GET http://myunsecuredomain.com
duration: 10Where:
elasticsearch.serverthis is the elasticsearch cluster ip you want to send the result data to for long term storage.elasticsearch.portport which elasticsearch is listening, typically9200.elasticsearch.index_nameElasticseach to index the logs in. This parameter is optional, and defaults to ripsaw-vegeta.
In addition, the following parameters can be also specified at the spec level to improve ES indexing.
test_useruser is a key that points to user triggering ripsaw, useful to search results in ES. Defaults to ripsaw.clusternamean arbitrary name for your system under test (SUT) that can aid indexing.
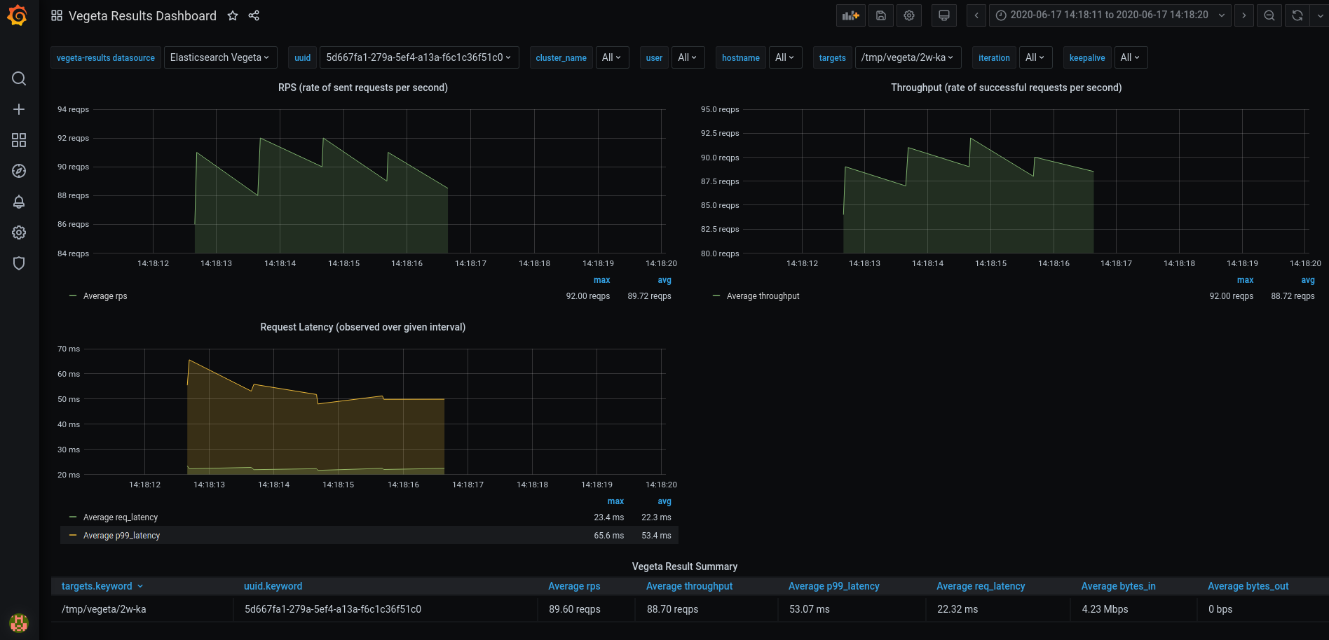
The following metrics are indexed at one second intervals:
- rps: Rate of sent requests per second..
- throughput: Rate of successful requests per second.
- status_codes: Breakdown of the number status codes observed over the interval.
- requests: Total number of requests executed until that moment.
- p99_latency: 99th percentile of the request latency observed over the interval in µs.
- req_latency: Average latency of all requests observed over the interval in µs.
- bytes_in: Incoming byte metrics over the interval.
- bytes_out: Outgoing byte metrics over the interval.
- targets: Targets file used.
- iteration: Iteration number.
- workers: Number of workers.
- hostname: Hostname from the host where the test is launched.
- keepalive: Whether keepalive is used or not.
Using the Elasticsearch storage described above, we can build dashboards like the below.
The previous dashboard is available at arsenal
