-
Notifications
You must be signed in to change notification settings - Fork 221
Issue Processing
В нашем сообществе обработкой иссуев может заниматься любой человек с доступом к редактированию иссуев. Если вы хотите помочь нам поддерживать репозиторий в чистоте, то смело обращайтесь к разработчикам за тем, чтобы получить права в репозитории.
Если кратко, то у всех иссуев есть четыре главных состояния: ожидает проверки, ожидает проработки, ожидает геймдиз решения, ожидает разработки. Ожидают проверки все только что созданные иссуи, которые еще никто из команды Оникса посмотреть не успел. В состоянии проработки находятся общие идеи без конкретики, не продуманные настолько, чтобы их можно было реализовывать. Геймдиз решение нужно только улучшениям, которые меняют геймплей. А ожидают разработки те самые иссуи, которые уже можно разрабатывать. Разработка любых иссуев, кроме последней группы, может оказаться бесполезной, т.к. иссуй закроют или он окажется неактуальным.
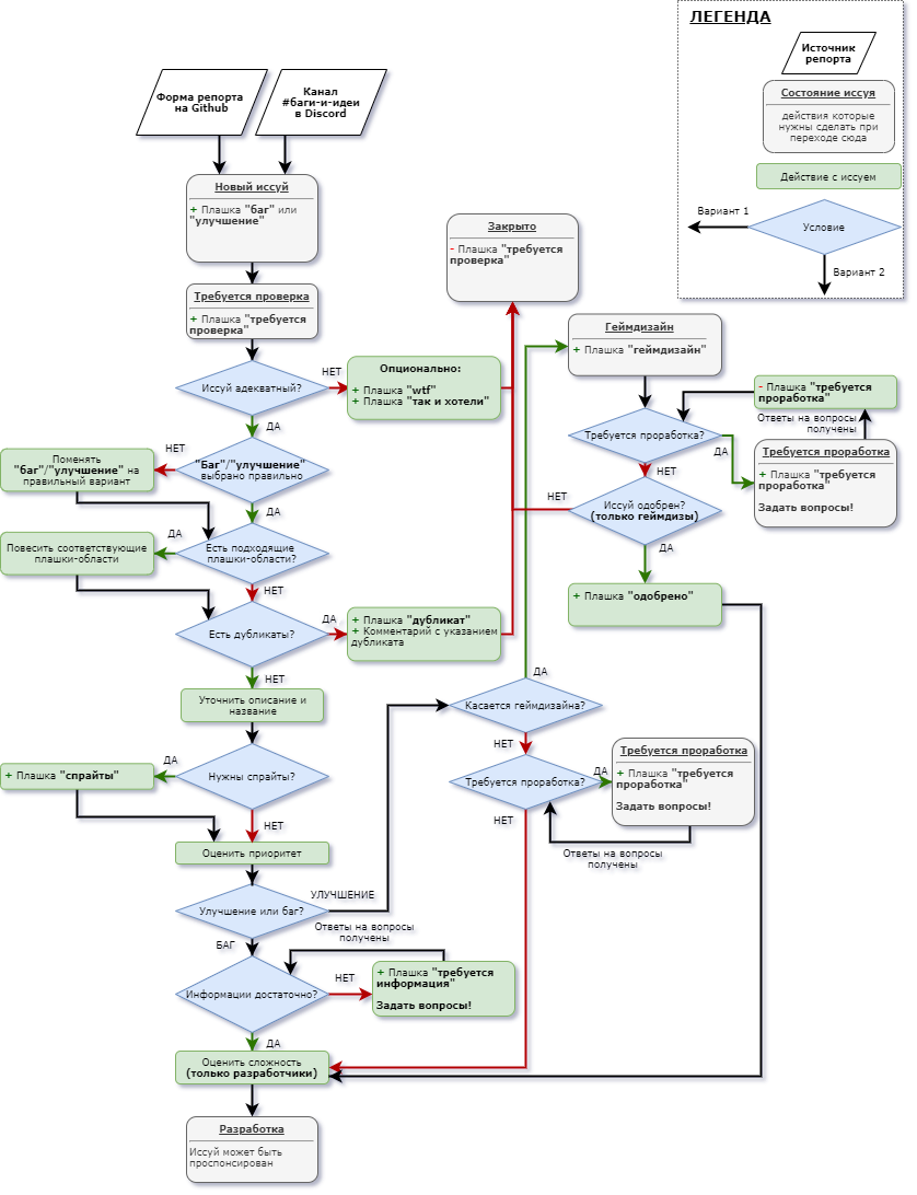
Ниже можно увидеть схему жизненного цикла иссуев, а после нее будет подробное описание основных этапов.
Первый этап любой иссуи - они все создаются с такой плашкой. На этом этапе любой человек с доступом к управлению плашками (разработчик, геймдизайнер, тестер и т.д.) должен сделать следующие вещи, после чего снять плашку "нужна проверка":
- Иссуй адекватный? Убедиться, что иссуя относится к билду, а также соответствует правилам сообщества и гитхаба. Если это не выполняется, то иссуй следует сразу закрыть, написав причину в комментариях. Если баг не баг, то можно повесить плашку "так и хотели". Также можно повесить плашку "wtf"
- Баг/улучшение выбрано правильно? Проверить правильно ли стоит плашка "баг" или "предложение". Баг - это исправление ошибок в существующих механиках, предложение - новые механики или расширение/перепил старых.
- Есть подходящие плашки-области? Посмотреть какие плашки областей могут относится к иссуе и повесить их (ИИ, медицина, режимы и т.д.).
-
Есть дубликаты? Проверить что на гитхабе уже нет похожих иссуев. Если есть, то написать об этом в комментарии со ссылкой на предыдущую такую же багу (в формате
#1234), добавить плашку "дубликат" и закрыть иссуй. Если в иссуе предоставлена дополнительная информация, которая может помочь разобраться с предыдущей иссуей, об этом стоит упоминуть в первоначальной иссуе. Плашки областей, которые мы вешаем прошлым этапом, очень хорошо помогают выявлять дубликаты, т.к. искать среди них гораздо проще, чем сразу по всем иссуям билда. - Уточнить описание и название. Если есть возможность написать более понятно то, что написал игрок - это стоит сделать. Если описание автора совсем плохое и нужно переписать его полностью, то можно оставить его в виде цитаты в конце описания.
- Нужны спрайты? Если нужны, повесить плашку "спрайты".
- Оценить приоритет. Если все очень плохо - наивысший приоритет. Если игроки сталкиваются с этим каждый день и баг мешает каким-то основным механикам - повышенный приоритет, если мелочь, типо цвет галстука поменять, то пониженный.
- Баг: достаточно ли информации? Если иссуя - баг, то оценить насколько он реальный. Если есть основания полагать, что бага не существует, или сложно понять в чем конкретно заключается баг, то надо уточнить это у автора в комментариях и повесить "требуется информация", пока автор не ответит и ситуация не прояснится.
- Улучшение: касается геймдизайна? Если это улучшение, то оценить, касается ли улучшение игрового экспириенса игроков (все, чего касаются игроки. Педальных кнопок, например, не касаются). Если касается, то вешаем плашку "геймдизайн".
- Оценить сложность. Этот пункт касается только разработчиков - только они могут вешать плашки сложности. Зависит от времени, которое нужно потратить на решение проблемы. Если примерно сразу понятно где смотреть и что там одна строчка - это просто. Если нужно трогать БД или писать/перерыть много кода - сложно. Для улучшений оценивать сложность нужно после проработки и одобрения геймдизами (если нужно).
Этот этап касается только улучшений. Сюда все улучшения попадают если модератор, OnyxBay Owner или разработчик считают, что по иссую есть вопросы. Эти вопросы обязательно должны быть заданы в комментариях!
Соответственно чтобы снять эту плашку и перейти к следующему этапу, нужно предоставить ПОДРОБНУЮ проработку фичи, ответив на все заданные вопросы и вопросы, которые могут возникнуть позже. Что поменять, насколько поменять, с каким конкретно шансом что-то должно происходить. Какие нужны спрайты, в каких случаях эти спрайты должны показываться.
Например, вы хотите добавить новый режим? Как часто этот режим должен появляться? Какие цели у этого режима? Какие роли? Какую экипировку получают эти новые роли, где они спавнятся? Какие условия завершения раунда? Какой урон должна наносить новая вундервафля, которую вы хотите добавить в этот режим? Должна ли она станить?
В общем в результате, после проработки, разработчик должен прийти и просто реализовать вашу идею. Он не должен думать "а мне поставить шанс 10 или 30%", он не должен искать спрайты - он должен просто прийти и написать код, чтобы он в точности выполнял то, что написано в иссуе.
- Кто? Проработкой, в первую очередь, должен заниматься автор идеи. Если идея брошена автором, то проработкой занимаются, в основном, геймдизайнеры.
- Что должно получиться в итоге? В результате проработки ОПИСАНИЕ иссуи (то есть первый пост) должен содержать достаточную информацию о том, как должна выглядеть иссуя в результате с точки зрения игрока. После проработки иссуя попадает овнерам на аппрув, а после этого разработчикам для реализации.
- Я не могу изменять описание иссуи. Если у вас нет прав менять описания иссуев, но вы хотите прорабатывать идеи - прорабатывайте их в комментариях. Люди, которые активно помогают с этой частью, могут писать заявки на геймдизайнера, чтобы получить нормальные права.
- Спрашивайте заранее. Перед проработкой можно уточнить у овнеров подойдет ли идея в общем, чтобы не прописывать мелкие детали идеи, которая не будет реализована ни в каком виде. Однако, на данный момент идеи принимаются довольно либерально и если вы не предлагаете что-то излишне экзотическое, скорее всего это будет принято.
- Как проработать еще лучше. Чтобы лучше проработать идею - можно попросить кодеров/овнеров позадавать наводящие вопросы. В конце концов именно им реализовывать/одобрять и если они посчитают идею недостаточно проработанной - они могут вернуть обратно плашку с дополнительными вопросами и попросить проработать до конца.
- Заканчиваем проработку. Если вы считаете, что иссуя проработана и не вызовет вопросов у разработчиков или овнеров касательно того что должно получиться в итоге - снимайте плашку. Дальше она попадает либо овнерам на подтверждение, либо сразу к разработчикам, если подтверждение не требуется.
Плашка "геймдизайн" вешается только на те иссуи, которые затрагивают игровой экспириенс игроков.
OnyxBay Ownder-ы должны проверять все иссуи с плашкой "геймдизайн" и высказываться за/против принятия улучшения в билд, если иссуя проработана и не вызывает вопросов к автору иссуи (нет плашек "требуется проработка", "нужна информация" и т.д.). Если иссуя недостаточно проработана, то нужно вешать плашку "требуется проработка", чтобы ей занялись геймдизайнеры.
Иссуя считается одобреной, если большая часть овнеров высказалась за. Если овнеры отклоняют иссую, то они должны написать причины в комментариях.
Чтобы попасть в разработку у иссуи не должно быть плашек "требуется проверка", "требуется проработка", "нужна информация". Если иссуя - это предложение с плашкой "геймдизайн", то у нее должна быть плашка "одобрено".
За иссуи, которые попадают на этап разработки, может быть выставлена награда путем голосования совета или донатеров. Подробнее про донаты и то, как донатеры могут голосовать за то, какие иссуи спонсировать - можно почитать в нашем дискорде.
Все Пулл Реквесты так или иначе проходят такие же проверки. Проверяется адекватность, нужность, а если касается геймдиза - проходит этап одобрения и так далее. Чтобы не потратить время впустую и не стать обладателем отклоненного ПРа рекомендуется заливать ПРы только связанные с какими-то иссуями, которые уже попали на этап разработки.
