Open
Conversation
Codecov Report
@@ Coverage Diff @@
## main #33 +/- ##
=========================================
Coverage 100.00% 100.00%
=========================================
Files 13 13
Lines 207 207
=========================================
Hits 207 207
Continue to review full report at Codecov.
|
Member
Author
Member
Author
charleskawczynski
approved these changes
Jun 5, 2022
Member
|
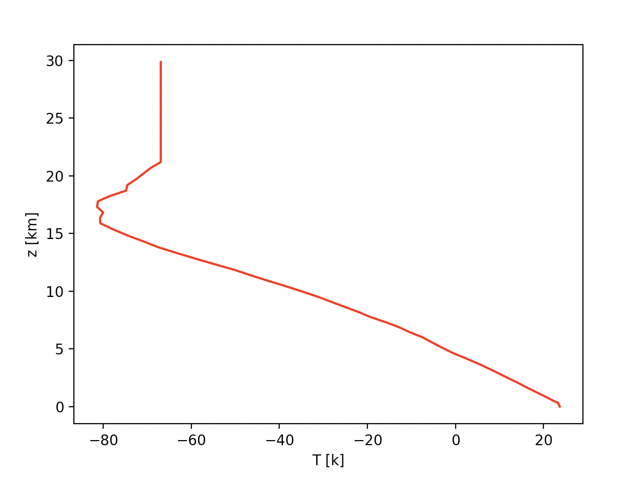
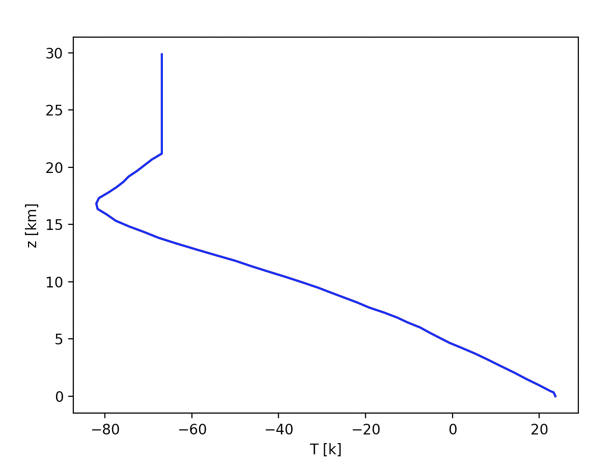
Fine to merge, can we just mention where the new data is coming from? I think the original profiles came from scampy? But I do remember seeing multiple versions when moving things here. |
Member
Author
|
I manually adjusted the value for a smooth profile , the original profile is from the paper but in that paper the convection does not reach 15km so it probably does not matter there. @trontrytel @ilopezgp what do you think ? |
This file contains hidden or bidirectional Unicode text that may be interpreted or compiled differently than what appears below. To review, open the file in an editor that reveals hidden Unicode characters.
Learn more about bidirectional Unicode characters
Sign up for free
to join this conversation on GitHub.
Already have an account?
Sign in to comment
Add this suggestion to a batch that can be applied as a single commit.This suggestion is invalid because no changes were made to the code.Suggestions cannot be applied while the pull request is closed.Suggestions cannot be applied while viewing a subset of changes.Only one suggestion per line can be applied in a batch.Add this suggestion to a batch that can be applied as a single commit.Applying suggestions on deleted lines is not supported.You must change the existing code in this line in order to create a valid suggestion.Outdated suggestions cannot be applied.This suggestion has been applied or marked resolved.Suggestions cannot be applied from pending reviews.Suggestions cannot be applied on multi-line comments.Suggestions cannot be applied while the pull request is queued to merge.Suggestion cannot be applied right now. Please check back later.


the initial T profile in TRMM has a very strange (wrong) she at 15km and this change would make it more physical