-
Notifications
You must be signed in to change notification settings - Fork 0
Modulo: Gestion de grupos(CU)
leo452 edited this page May 8, 2018
·
8 revisions
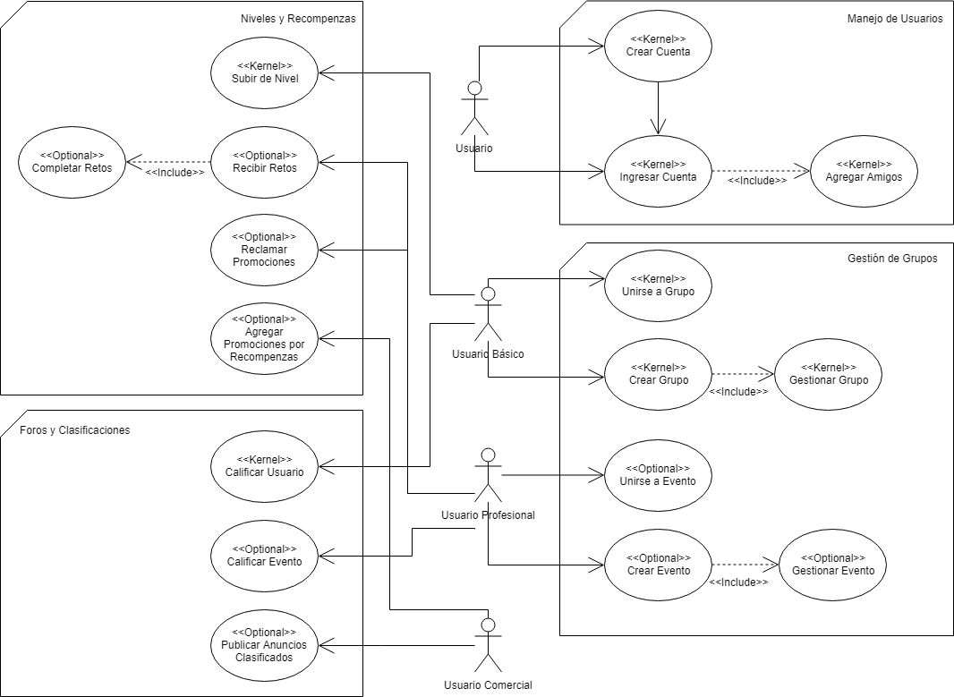
| Item | Descripción |
|---|---|
| Id caso de uso: | C4 |
| Nombre caso de uso: | Unirse a Grupo |
| Autor: | Leonardo Merchan |
| Actor: | Usuario Basico |
| Resumen: | El actor puede visualizar los grupos existentes y unirse a ellos |
| Precondición: | El actor debe tener un usuario valido. |
| Curso básico de eventos: | 1. El actor ingresa a la aplicaciòn |
| 2. Da click en el apartado de grupos. | |
| 3. Selecciona uno de los grupos | |
| 4. Da click en unirse a grupo |
| Item | Descripción |
|---|---|
| Id caso de uso: | C5 |
| Nombre caso de uso: | Crear Grupo |
| Autor: | Leonardo Merchan |
| Actor: | Usuario Basico |
| Resumen: | El actor puede crear un grupo |
| Precondición: | El actor debe tener un usuario valido. |
| Curso básico de eventos: | 1. El actor ingresa a la aplicaciòn |
| 2. Da click en el apartado de grupos. | |
| 3. Selecciona crear nuevo grupo | |
| 4. Ingresa los datos solicitados |
| Item | Descripción |
|---|---|
| Id caso de uso: | C6 |
| Nombre caso de uso: | Gestionar Grupo |
| Autor: | Leonardo Merchan |
| Actor: | Usuario Basico |
| Resumen: | El actor puede gestionar el grupo creado |
| Precondición: | El actor debe tener un usuario valido. |
| Curso básico de eventos: | 1. El actor ingresa a la aplicaciòn |
| 2. Da click en el apartado de grupos. | |
| 3. Selecciona el grupo creado por este usuario | |
| 4. Visualiza la informacion de las personas que se encuentran en el grupo | |
| 5. Agrega, elimina o observa en detalle a uno de los miembros del grupo |
| Item | Descripción |
|---|---|
| Id caso de uso: | C7 |
| Nombre caso de uso: | Unirse a evento |
| Autor: | Leonardo Merchan |
| Actor: | Usuario Profesional |
| Resumen: | El actor puede unirse a un evento |
| Precondición: | El actor debe tener un usuario valido. |
| Curso básico de eventos: | 1. El actor ingresa a la aplicaciòn |
| 2. Da click en el apartado de eventos. | |
| 3. Selecciona el evento en el que esta interesado | |
| 4. Visualiza la informacion del evento | |
| 5. Da click en unirse a evento |
| Item | Descripción |
|---|---|
| Id caso de uso: | C8 |
| Nombre caso de uso: | Crear a evento |
| Autor: | Leonardo Merchan |
| Actor: | Usuario Profesional |
| Resumen: | El actor puede crear un evento |
| Precondición: | El actor debe tener un usuario valido. |
| Curso básico de eventos: | 1. El actor ingresa a la aplicaciòn |
| 2. Da click en el apartado de eventos. | |
| 3. Da click en crear evento | |
| 4. Ingresa los datos solicitados por la aplicacion | |
| 5. Da click en publicar evento |
Universidad de los Andes - Fábricas de Software y Lineas de Producto - 2018

