National Cheng Kung University Institute of Space Propulsion (NCKU ISP)
We are a group of students interested in space technology, and we established the student club in NCKU in Sep. 2020.
These programs are still under developing. For different applications, we designed several versions of the avionic system, they are:
- Medium This version provides basic peripheral equipment connecting abilities and equipped with basic parachute releasing functions. This version should be adequate for general small rocket usage.
- Pro We developed this version for an advanced controlled rocket plan, which requires much more computational resources and more precise sensor feedback, and needs the communication capability.
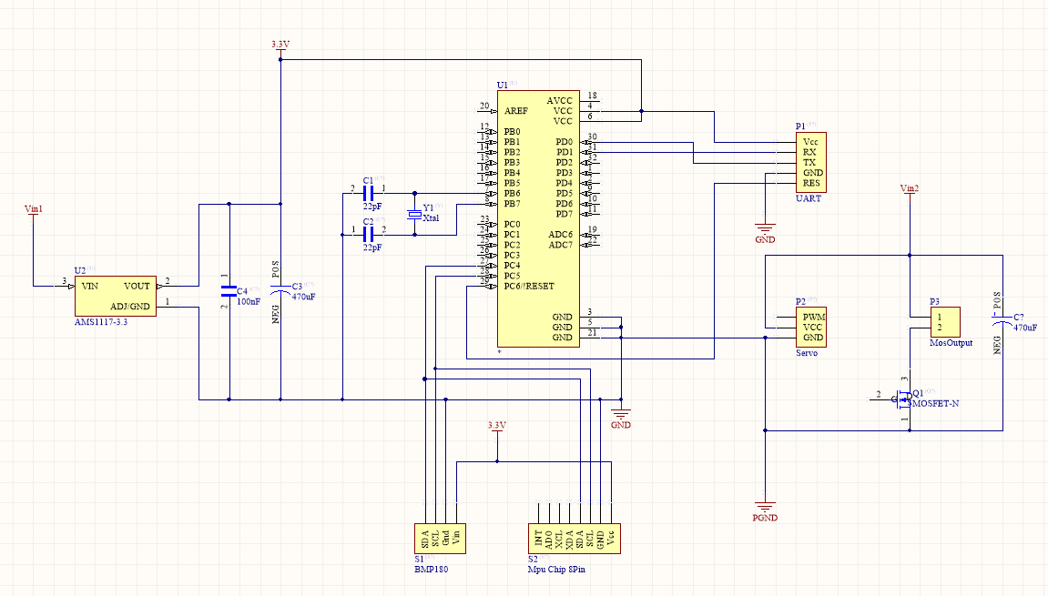
The MCU: Atmega 328p Developing Framework: Arduino
The supporting (optional) sensors or peripheral equipments:
- Pressure Sensor(I2C): BMP280 module, the system calculates the parachute releasing timing by differentiating the altitude.
- IMU(I2C): MPU6050, The program includes the digital motion processor (DMP) library from jrowberg/i2cdevlib
- SD(SPI): One can use a SD card to record all the sensor or the flight information, please refer to the logger module.
To report any bugs or commit any new features, please create a new pull request and describe the issues in detail.
If you are interested in our project and want to support us, please contact us with the following email: e94066157@gs.ncku.edu.tw, thanks!

