-
Notifications
You must be signed in to change notification settings - Fork 1.2k
AliOS Things Developer Kit Hardware Guide
注1: Develoeprkit开发板由诺行负责设计/生产,硬件相关问题可通过本文末的二维码与诺行进行咨询与交流,这里仅列出开发板原理图和生产软件bin文件的链接
注2: 基于AliOS Things提供了相关的应用示例,有关于OS的相关问题可以在github首页文末的二维码或使用github issue进行咨询与交流
这是一款由上海诺行信息技术有限公司基于STM32L496VGx(本文MCU代替)设计的高性能物联网开发板。用于提供给开发者评估,设计相关物联网的应用产品。本文档将简要介绍开发板的硬件开发工具包,MCU开发主板的特性,各个主要接口外设信息,以及协助使用者做物联网的开发设计事项。 开发板功能区分布图:
图1-1开发板功能区分布
- Windows○REA OS(7,8 and 10),LinuxA○REA 64-bits or macOSA○RE
- USB Type-A to Micro USB cable
- Stereo headset line
- KeiA○REA:MDK-ARM
- IARTM:EWARM
- GCC-base IDEs includeing free SW4STM32 from AC6
开发板是基于STM32L496VGTx芯片研发的一款物联网开发板,STM32L496VGTx这款芯片具有高性能、低功耗的特点。 其内核为ARM 32位Cortex-M4 CPU,最高80MHZ的主频率,1MB的闪存320KB的SRAM,最多支持136个高速IO口,还支持SPI,CAN,I2C,I2S,USB,UART等常用的外设接口。
- 特性:
•CPU: STM32L496VGTx, 80MHz
• 存储: 1MB Flash, 320KB SRAM
• Wi-Fi:- 2.4G,802.11b/g/n 协议
- 支持 OTA 升级
- 支持一键配网
• 音频: 带麦克风,带耳机,支持语音识别功能
• 传感器:
- 3D 加速度传感器
- 陀螺仪感应器
- 磁力计传感器
- 压力传感器
- 温湿度传感器
- 光线传感器
- 距离传感器
• 摄像头: 支持8-bits并行接口的摄像头,像素为0.3M;分辨率640480
• 主板供电:通过USB 5V供电或者外部5V供电;也可以单独3V供电;
• 显示屏: 1.3’ TFT ,240240分辨率;
• 支持红外发送和红外接收;
• LED 灯:
- 三色 RGB LED ,侦测WIFI状态;
- 上电指示LED,绿色;
- 下载指示LED ,橙色;
- 三个用户定义 LED ,橙色
• 系统: Ali-OS Things
• USB 支持OTG 功能
• On-board ST-Link/V2
• PCIe: 支持外接USB 接口的LTE模块;也支持UART 接口的Zigbee、Lora、NB模块;
• 按键:一个复位按键,三个功能按键
• SD卡:系统支持最大32Gb的SD 卡存储扩展;
- 电源特性
Micro USB接口,5V供电
内部有5V转3V的DCDC, 和1.8V LDO
MCU供电电压为3V,系统IO电压也为3V
- XTAL
8MHz
32.768KHz
- 调试接口
USB 转ST-Link
开发板给使用者预留很多通用接口:
- Zigbee/LoRa 接口
- I2C 接口
- ADC 差分/单端接口
- Arduino 接口
- SPI 接口
开发板实物正面图:
图2-1 开发板正面图
开发板背面图:
图2-2 开发板背面图
开发板的系统框图如图2-3:
图2-3 开发板框图
电路连接关系如下:系统由USB 5V供电,经过DCDC降压至3 V给系统大部分器件供电,为系统主要电源。MCU 由STM32F103 的MCO 提供8MHz;LED灯、按键连接至MCU的GPIO;Audio codec(芯唐电子 ISD9160 方案)连接至 MCU 的I2S接口,控制信号走I2C4;ACC/Gyro-sensor 和电子罗盘连接至MCU的I2C4 接口上,PL-sensor、压力传感器、温湿度传感器是接在MCU 的I2C2上。MCU 支持外接8bit Camera, 同时I2C3 也用来走Camera控制信号;开发板自带1.44’ LCD,属于SPI 4-line 接口;WI-FI module 采用的是BK7231芯片方案,与MCU 通过UART接口通讯,板载WI-FI 天线。开发板支持USB OTG 接口,同时也支持PCIe 接口的LTE 模块(USB 接口形式),但是MCU自身只有一个USB PHY,所以USB OTG 和LTE模块在开发板上是通过软件配置做二选一。LTE 模块供电是3.8V, 中间加了一个5V-3.8V 的DCDC。STMF103 的晶振是8MHz和32.768KHz,然后输出MCO 8MHz 给STM32L496,Audio Codec也需要挂一个32.768KHz 晶体。
MCU主板使用到的主要外设接口有:8bits 并行DCMI(Digital camera interface) 接口,4-Line SPI 接口,SDMMC 接口,I2C 接口,UART接口,USB接口,I2S audio 接口,还有若干GPIO 配置。图2-4为STM32L496VGTx 的系统框图:
图2-4 STM32L496 BLOC
DCMI接口
MCU自身带一个DCMI接口,支持接入8-bits至14bits的并行数据口,其最大速率可以支持到54MB/s。开发板套件配的Camera 是由深圳影领电子有限公司提供的YL-F170066-0329.采用的是8bits 数据接口,通过24Pin BTB连接器外接一个Camera模组。Camera配置通过I2C3接入MCU,地址为0x78/0x79。BTB连接器的接口定义如下表:
表2-1 Camera 接口定义
USB接口
开发板有两个USB 接口,一个为USB ST-link接口,作用为软件下载/调试/系统供电输入口。另一个为USB OTG,用户可以外接USB 设备,支持1000mA,USB2.0 设备接入。USB接口截图如图2-5:
图2-5 USB 接口截图
USB ST-Link(USB1) 接口除了给系统提供电源之外,还是开发板的下载接口,与STM32F103的USB接口相连接,插入PC之后会映射出一个COM 口设备,用来下载MCU 的软件,也可以用来打印调试信息。 STM32F103 与MCU 之间是通过SWD接口相连接,其原理图如图2-6所示。USB数据线连接至PC,用来进行MCU开发板和PC端之间的交互,打印开发板的调试信息、下载MCU程序。
图2-6 SWD下载调试串口
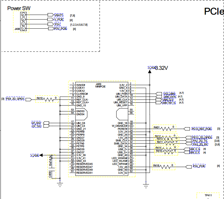
PCIe模块
开发板中还带有一个PCIe卡槽,用来做模块(LTE模块,Zigbee/Lora/NB-IoT模块)接入,其安装方式参考图2-7。
图2-7 LTE 模块
LTE模块由上海诺行信息技术有限公司提供,采用Marvell 的MP1802 作为CPU,具有传输速率高,功耗低,尺寸小等特点。模块支持多个Band,能兼容移动/联通/电信多种SIM 卡实现LTE网络接入。LTE 模块与USB OTG 同时挂在MCU 的USB 外设下,只能做二选一,不可以同时工作。LTE 模块与MCU 之间通过USB 接口通讯,MCU提供给模块一个RESET控制信号。模块供电可以通过J408来选择3V和3.3V,具体Pin 定义请参考原理图2.8,也可以参考PCIe的Pin定义说明。J403 是预留给LTE-module 下载软件使用,当跳线帽选择ST-link(默认配置),USB 连接器是直接与MCU接通,当跳线帽是选择Module ,USB 连机器是与模块的USB接通,就可以做模块软件的升级;模块还附带有SIM 卡接口,图2-8为其接口原理图。
图2-8 PCIe接口原理图
PCIe 接口还支持接入Zigbee/Lora/NB-IoT模块,具体请参考Pin 定义。
按键
开发板带有三个功能按键,和一个系统Reset按键。功能按键可以提供给使用者做功能定义开发,都是使用GPIO 口,方向为输入,低电平有效。
复位按键是直接接入STM32F103和MCU 的硬件复位Pin,按下复位按键,系统自动重启复位。图2-9 为复位按键。
图2-9 复位按键
LED指示灯
MCU开发板总计有6个LED 灯,其中有1个电源指示LED(绿色) 灯上电就被点亮,1个下载调试LED 灯(橙色)上电也常亮,当下载的时候会闪烁,3个提供给用户定义的LED灯,都是接入MCU 的GPIO ,拉低IO口即可点亮。开发板还有一个三色LED灯,是有WI-FI 模块控制的LED 灯。
电源LED 灯在USB 供电正常之后会常亮,如果插入USB 之后电源LED 没有被点亮,证明USB 供电异常。其原理图如图2-10。
图2-10 电源和调试LED 灯
4-Line SPI接口
4-Line SPI是LCD显示屏的接口,其电路原理图接口定义如图2-7所示。开发板套件中包含有一个FPC 材质的LCD 屏幕,选用的为深圳市禹龙现代电子有限公司的H144TS121F, 出厂时候就已经装配好。其Pin定义如下表格,详情请参考附录。
表2-2 OLED显示屏接口原理图
传感器
MCU 开发板为了丰富用户开发,提供有8个sensor,其中light &proximity sensor,pressure传感器,H&T传感器是接在MCU 的I2C2,G-sensor 和Compass sensor是接在MCU 的I2C4上。开发板上的MCU 总共使用了3组I2C,具体接口和I2C 地址分配请参考下面表格。
表2-3 I2C分配以及地址
I2S audio接口
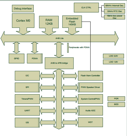
Audio 部分是采用芯唐电子的ISD9160方案。ISD9160 是一款非常优秀,支持audio录制以及播放,内嵌ARMCotex-M0的低功耗微控芯片。最高处理速度可以达到50MHz,有145KB Flash和12KB的SRAM,具备支持多种常用的外设接口。ISD9160 的内部框图如图2-11所示。芯唐电子的audio方案除了正常语音功能外,还支持云端存储方式的语音识别功能。
图2-11 ISD9160 框图
STM32L496VGT本身具有两个SAI(Serial audio interface) 接口,在本开发板中使用了SAI2, 并且配置成I2S协议与ISD9160通讯。此语音模块的带一个外置的Mic做语音录制,带3.5mm标准耳机插座,支持CTIA标准耳机(不支持耳机麦克功能)。Audio模块与主板沟通除了I2S,还需要I2C 做指令控制,I2C地址为软件配置。Audio部分原理框图如图2-12:
图2-12 Audio 模块原理框图
WI-FI模块
WIFI模块采用的是由上海诺行生产的MW31模块。这是一款功能齐全、集成度高、功耗低的低成本嵌入式WI-FI模组。模块采用BK7231方案实现WI-FI无线网络接入。该模块是具有丰富的外围控制接口,支持IEEE802.11b/g/n无线标准协议栈。本模组具有非常低的软关机电流和睡眠电流,同时支持内部定时唤醒以及外部中断唤醒,所以对需要节能减排等要求的各类应用无线的场合都是最佳的选择。模块由上海诺行信息技术有限公司设计,其外形如图2-13,与主板采用邮票孔方式焊接。
图 2-13 WI-FI 模块外形图
WI-FI 模块与MCU 之间采用的是UART接口通讯。MCU 通过下发AT指令,可以控制模块连接到WI-FI AP,实现网络接入,将sensor以及其他数据上传到Ali云端。AT指令请参考附录表格,模块接口的Pin定义如图2-14:
图2-14 WI-FI 模块pin 定义
SDMMC 接口
MCU的SDMMC接口兼容MMC V4.2接口规格,能支持1-bits,4-bits,8-bits三种不同的数据总线。在8bits模式下,最高数据传输速率支持48MHz。开发板支持外挂4bits模式的SD卡。如图2-15为SD卡接口原理图:
图 2-15 SD 卡接口原理图
扩展接口(Arduino 接口)
目前开发板有给用户预留很多扩展接口在开发板背面。有预留 Uart4,I2C3,SPI2,ADC,PWM,以及一些 GPIO ,供用户自定义开发使用。定义如图 2-16
图 2-16 扩展接口定义图
目前在开发板上,Arduino 接口和 Camera ,TF 卡,PCIE 接口是复用的。当用户使用 Arduino 接口时候,请注意:
当使用 Arduino PD7 时候,需要将 Security 功能关闭;
当使用 Arduino 接口的 Uart4 时候,需要将 Lora/NB 模块断电(J408 去掉跳线帽);
当使用 Arduino 接口的 I2C3 时候需要软件关闭 Camera 和 TF 卡功能;
当使用 Arduino 接口的 SPI 接口的时候需要将 Camera 功能关闭 。
下面表格 2-4 是 Arduino 使用的 Pin 定义。
位号 Arduino 接口 Pin Name 说明
表 2-4 Arduino 接口定义说明
表格 2-4 中,没有特别说明的,都是 GPIO 口,请用户自定义配置。
另外说明,A20V12 版本中 J903 的前两个丝印是 RX/PA3,TX/PA2,对应的是 Uart2; 但是在 A20V13 版本中改成 RX/PA1,TX/PA0 对应的是 Uart4(由于A20V13 增加了 Security ,Uart2 被占用),请使用时候注意这个改动。
Camera 使用的 I2C3 是 PC0/PC1,在添加 Arduino 接口的时候,由于 PC1 被SPI2 占用,将 I2C3 更换成 PC0/PC9(Camera 不变),所以,若用户需要使用这个外接的 I2C3,请重新配置这个接口。
开发板上除了温湿度传感器的供电电压为1.8V和PCIe模组供电为3.3V,其他IC 供电电压为3V,所以我们需要将输入的5V电压转换成3组电,3V,3.3V和1.8V。
5V转换至3 V和3.3V,都是采用的是ETA8120降压DC/DC。ETA8120 是一颗高效率的可调节输出的降压DC/DC,支持轻载高效,输出最大电流为2A,SOT23-6 的通用封装。
3V经过LDO转换至1.8V,采用的是SGM2019 LDO,输出最大电流为0.3A。1.8V只供给温湿度传感器使用,需要的电流较小。
图3-1 电源原理图
下载之前,需要先安装STM32 ST-LINK Utility。安装完成之后,将开发板通过Micro USB Cable 与PC连接之后,按照提示安装ST 驱动,安装之后如果在设备管理器中能找到ST端口,证明驱动安装成功,如图4-1。
图4-1 安装ST设备驱动
然后打开STM32 ST-LINK Utility,先通过File Open file加载需要下载的Bin文件,然后点击Target . Connect,正常时候会提示connect 成功,如图4-2 所示。提示成功之后,证明软件下载环境已经配置好,请通过Target . Program,在弹出的对话框中点击Start 直接下载,如图4-3所示。下载时候调试LED 灯应该是持续闪烁,直到退出下载(关闭ST-LINK Utility)。
图4-2 下载Connect成功图
图4-3 STM32 ST-LINK Utility程序下载软件
*The pin is affected with an I/O function
#NOTE: 购买开发板AliOS Things Starter Kit和Developer kit,请扫描天猫旗舰店二维码:
获取在线技术支持,请扫描技术支持群:

| Home | Tutorial | Hardware | Porting Guide | Utilities | API Reference | Technical Docs | Certification |
Crafted with ❤️ by AliOS Things Team.








































