Language: 中文简体 | English
AliPlayerKit 是面向视频业务的核心播放器 UI 架构设计。
它提供 低代码、可扩展的播放器 UI 组件 与 场景化解决方案,使应用 无需处理复杂的播放器 API 与 UI 实现,即可 快速构建完整的视频播放能力。
- 低代码接入 — 无需直接调用底层播放器 API,几行代码即可完成视频播放能力接入。
- 开箱即用的 UI 组件 — 提供可配置的播放器 UI 组件,覆盖基础播放与常见交互能力。
- 场景化解决方案 — 内置中长视频、短视频、直播、播放列表等典型业务场景,快速搭建完整播放体验。
- 高度可扩展的架构设计 — 插槽系统支持 UI 自由组合,策略系统支持业务逻辑灵活扩展。
在架构层级上,AliPlayerKit 位于播放器内核之上,通过统一的 UI 组件体系与播放场景抽象,承载不同播放业务的共性能力:
项目模块结构如下:
PlayerKit-Android/
├── demo-app/ # 演示应用:完整功能演示
├── demo-settings/ # 设置模块:演示应用配置界面
├── docs/ # 项目文档:架构说明、接入指南与 API 文档
├── playerkit/ # 核心模块:播放器 UI 组件
├── playerkit-examples/ # 示例模块:功能演示
└── playerkit-scenes/ # 场景模块:业务场景解决方案
如果您希望在本地阅读文档,请参考 文档目录。
该目录提供了清晰的文档结构与步骤说明,便于 AI 与开发者共同理解和执行。未来我们还将提供专门的 Skills 支持,以实现更加完整和便捷的接入体验。
AliPlayerKit 提供两种集成方案,完整的集成流程如下:
AliPlayerKit 采用 分层架构设计,提供两种接入方式,您可以根据业务需求灵活选择:
| 层级 | 模块 | 说明 | 适用场景 |
|---|---|---|---|
| 组件层 | playerkit |
核心 UI 组件,提供播放器视图、控制器、数据模型 | 需要自定义 UI 或灵活控制播放行为 |
| 场景层 | playerkit-scenes |
完整场景解决方案,包含 UI 和业务逻辑 | 快速实现标准播放场景 |
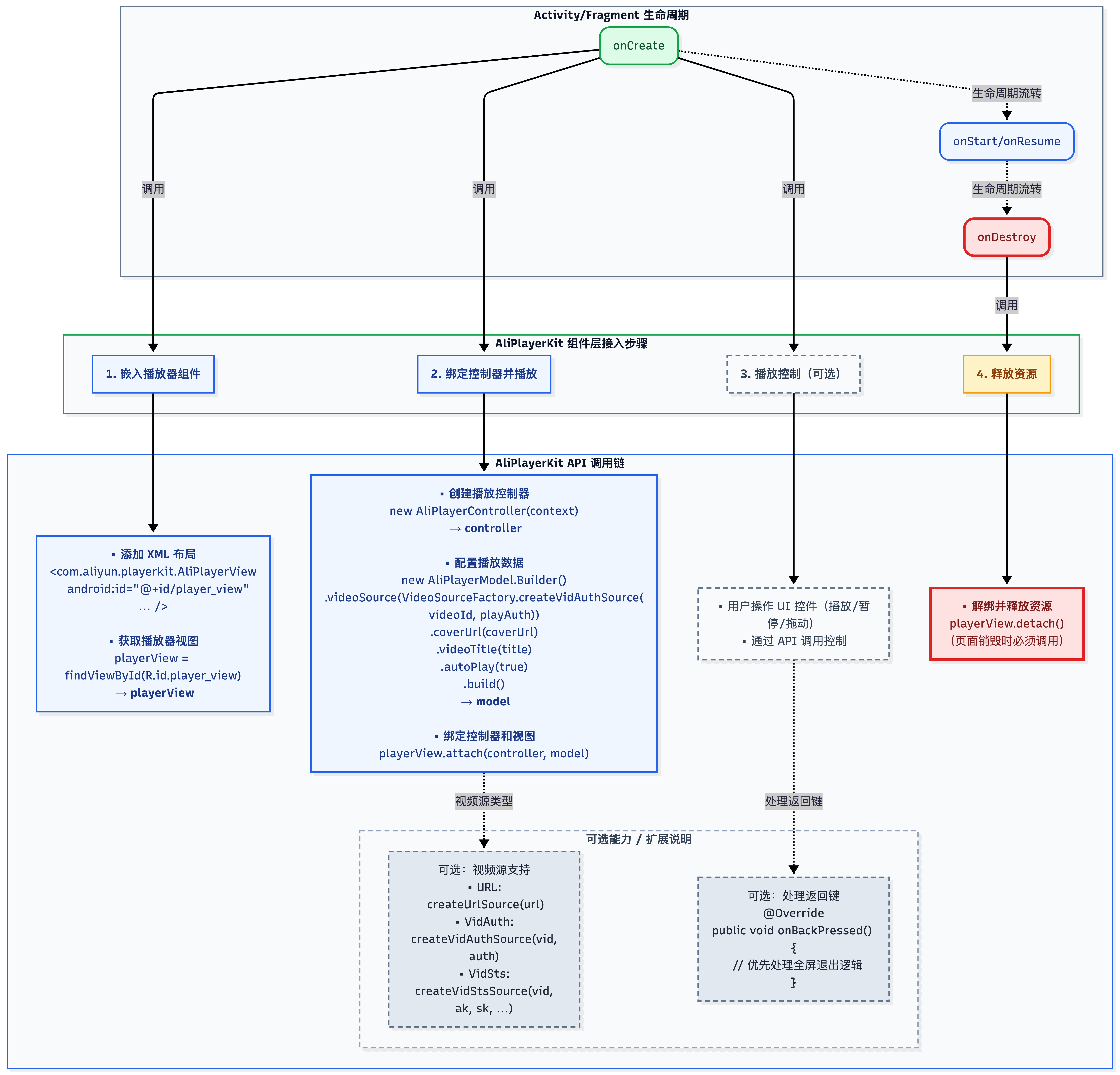
只需几步,您就可以轻松实现视频播放功能!下图展示了 组件层接入 的流程:
为了帮助开发者快速体验 AliPlayerKit 的功能,我们提供两种方式:
- 项目运行:运行示例工程体验完整功能
- 演示应用:直接安装 APK 进行体验
在运行项目前,请确保满足以下条件:
| 条件 | 说明 |
|---|---|
| JDK 11 | 配置方式:Preferences → Build Tools → Gradle → Gradle JDK,选择 11 |
| Android Studio | 最新版本 |
| Android SDK | 最低 API 21(Android 5.0),建议 compileSdkVersion 31+ |
| Gradle | 版本不低于 7.0 |
| License | 已获取播放器 License 授权证书和 License Key,详见 管理 License |
步骤 1:添加 License 证书文件
将 License 证书文件(如 license.crt)放置到 demo-app/src/main/assets/cert/ 目录下。
步骤 2:配置 License Key
在 demo-app/src/main/AndroidManifest.xml 的 <application> 元素下添加:
<meta-data
android:name="com.aliyun.alivc_license.licensekey"
android:value="您的 License Key" />
<meta-data
android:name="com.aliyun.alivc_license.licensefile"
android:value="assets/cert/license.crt" />步骤 3:运行项目
使用 Android Studio 打开项目,运行 demo-app 模块。
修改包名:License 与应用包名绑定,如需修改 demo-app 包名:
- 重新申请对应包名的 License
- 更新
demo-app/build.gradle中的applicationId - 更新
demo-app/src/main/AndroidManifest.xml中的package属性
注意:如未正确配置 License,播放器将无法正常工作,并可能抛出授权异常。
为了帮助开发者快速体验 AliPlayerKit 的功能,我们基于此工程构建了演示包。该演示包可以直接安装到设备上运行,无需配置开发环境。
获取方式:
使用手机扫描以下二维码,即可快速下载并安装演示包:
注意:二维码链接指向最新版本的演示包,请确保您的设备已开启允许安装第三方应用的权限。
AliPlayerKit 基于阿里云音视频能力构建,建议结合以下云产品使用,通过端云结合获得更好的播放能力和视频体验:



