-
Notifications
You must be signed in to change notification settings - Fork 4
Database
kkole3897 edited this page Nov 2, 2020
·
12 revisions
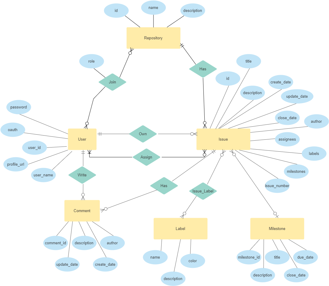
- issue
- user
- comment
- label
- milestone
- image
- repository
- issue
- id
- title
- description
- create_date
- update_date
- close_date
- author
- assignees
- labels
- milestone
- comments
- issue_number
- user
- user_id
- password
- nickname
- user_name
- profile_url
- oauth
- comment
- comment_id
- description
- author
- create_date
- update_date
- issue_id
- label
- label_id
- name
- color
- description
- milestone
- milestone_id
- title
- due_date
- description
- close_date

User별로 여러 Repository를 갖고 있고, 해당 Repository별로 다른 Issue들이 있는 것까지 고려할지?
- repository
- id
- owner
- members
- name
- description


- user
| Column | Data type | NOT NULL | 비고 |
|---|---|---|---|
| id | STRING | O | PK, 6~16자 |
| password | STRING | X | 6~12자 |
| user_name | STRING | X | |
| profile_url | STRING | X | |
| oauth_type | STRING | X |
- issue
| Column | Data type | NOT NULL | 비고 |
|---|---|---|---|
| id | INTEGER | O | PK,AI |
| title | STRING | O | |
| description | TEXT | X | |
| create_at | DATETIME | O | |
| update_at | DATETIME | X | |
| close_at | DATETIME | X | |
| issue_number | INTEGER | O | 1 이상 |
| author | STRING | X | FK |
| milestone_id | INTEGER | X | FK |
| repository_id | INTEGER | O | FK |
- comment
| Column | Data type | NOT NULL | 비고 |
|---|---|---|---|
| id | INTEGER | O | PK,AI |
| description | TEXT | O | |
| create_at | DATETIME | O | |
| update_at | DATETIME | X | |
| delete_at | DATETIME | X | |
| author | STRING | O | FK |
| issue_id | INTEGER | O | FK |
- label
| Column | Data Type | NOT NULL | 비고 |
|---|---|---|---|
| id | INTEGER | O | PK,AI |
| name | STRING | O | |
| description | TEXT | X | |
| color | STRING | O | |
| repository_id | INTEGER | O | FK |
- milestone
| Column | Data type | NOT NULL | 비고 |
|---|---|---|---|
| id | INTEGER | O | PK,AI |
| title | STRING | O | |
| description | TEXT | X | |
| due_date | DATETIME | X | |
| close_date | DATETIME | X | |
| repository_id | INTEGER | O | FK |
- repository
| Column | Data type | NOT NULL | 비고 |
|---|---|---|---|
| id | INTEGER | O | PK,AI |
| name | STRING | O | |
| description | TEXT | X |
- assignee
| Column | Data type | NOT NULL | 비고 |
|---|---|---|---|
| user_id | STRING | O | PK,FK |
| issue_id | INTEGER | O | PK,FK |
- member
| Column | Data type | NOT NULL | 비고 |
|---|---|---|---|
| user_id | INTEGER | O | PK,FK |
| repository_id | INTEGER | O | PK,FK |
| role | ENUM | O | admin, maintain, write |
- issue_label
| Column | Data type | NOT NULL | 비고 |
|---|---|---|---|
| issue_id | INTEGER | O | PK,FK |
| label_id | INTEGER | O | PK,FK |
- 명명 규칙
- 모두 소문자로
- column name js에서는 camelCase, db에는 snake_case로 들어가도록
- 테이블 이름은 단수형으로
Repository까지 고려해서 Table 변환 (수정: 20.10.28 19:00)