Fall 2013 PIN rotation with David Cox
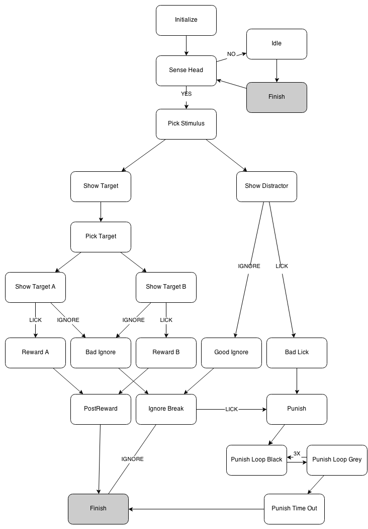
Sequence of events expressed during a single trial: head poke/no poke —> display target (A/B) or distractor (O) —> animal lick/no lick —>reward/neutral/punishment. Trials are embeded in sessions. There is one session per day, one hour per session. We vary the amount of reward associated with A or B across sessions, while maintaining the total amount of reward delivered for A or B constant overtime.
TRAINING
Phase 0: Manually train the animal to poke its head out of the behavior box and lick the water spout mounted on a 10ml syringe. Two sessions seems sufficient.
Phase I: A/B/O are shown with equal probabilities. Equal amount of reward is delivered for A/B when animal licks. Licking on O triggers the punishment loop. As a function of average performance, the target presentation probability for A/B decreases from 0.5 to 0.3.
Phase II: Targets are shown with lower probability (0.3) than distractors (0.7). Equal amount of reward is delivered for A/B when animal licks. Licking on O triggers the punishment loop. As a function of average performance, distractor contrast is increased from 0 to 1.
Phase III: Same paradigm as Phase II with the exception that distractor is now at full contrast and reward amount is being gradually decreased from 0.05 to 0.03 as a function of performance.
Phase IV: Targets and distractors are shown in full contrast with different probabilities (0.3 versus 0.7). On any given session, a fixed, asymmetrical amount of reward is delivered for A/B when animal licks. Licking on O still triggers the punishment loop. Reward amount is decided at the start of each session, a random number reward_rand between -0.02 and +0.02 is drawn. We then set reward_A = 0.03 + reward_rand and reward_B = 0.03 - reward_rand. The magnitude of reward_rand can be regarded as a proxy for how much the animal should pay attention to the dimension along which A and B varies.
STATE DIAGRAM
