This repository was made to recopilate all of the Useful IC's that have been made and an attempt to add them to CircuitJS
This repository houses all kinds of different IC's that are deemed useful like regulators, references, etc.
You can submit your own IC if you deemed it useful enough!
Just submit the internal circuit schematic, lets take a look at an example. (Make sure it works!)
Lets take a look at an example.
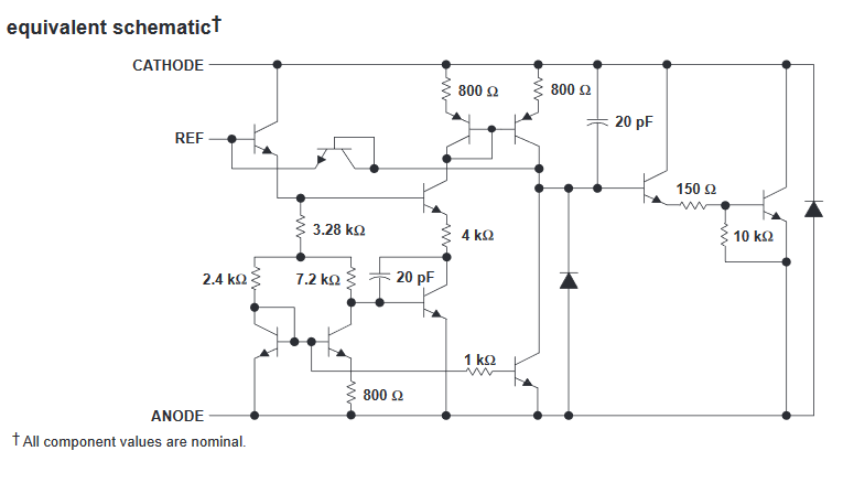
Lets say we want to submit an TL431, an adujustable Precision Shunt Regulator, First we search for the internal Schematic, that for the TL431 would look like this:
and we put it on CircuitJS, for this example it will look like this:
You then save and submit the schematic you did on CircuitJS, If it gets aproved, congrats! you just helped to expand this library of useful models!.
To convert it into a model, just make it a subcircuit, to convert it just click on File> Create Subcircuit and model it to its real-life schematic symbol, to follow the example:
and on CircuitJS



