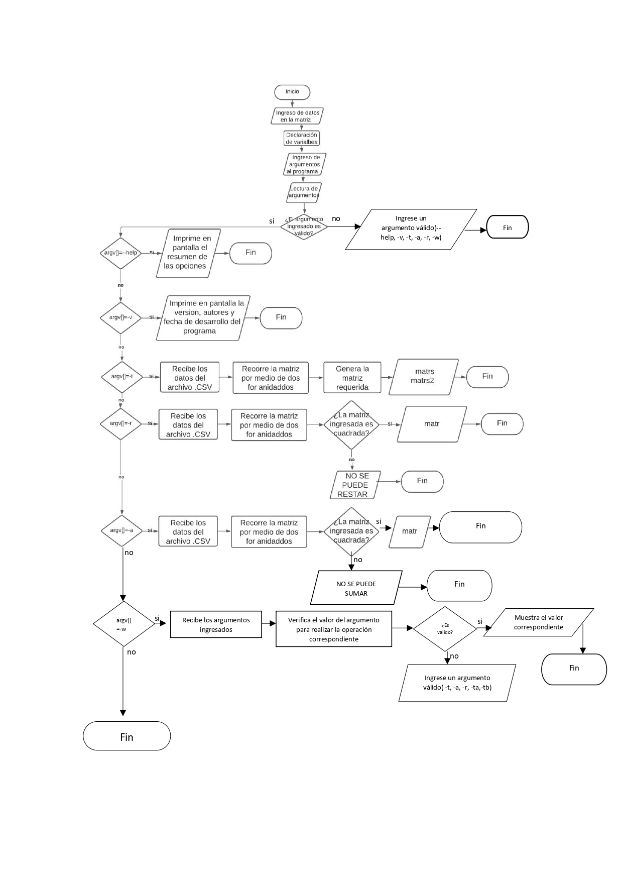
En el presente programa se deben enviar siempre 6 argumentos al ejecutar el programa. El programa siempre se debe ejecutar de la siguiente manera:
- ./lab04.bin ARG1 ARG2 ARG3 ARG4 ARG5
- En el argumento 2 y 3 se deben dar las direcciones de los archivos con las matrices a operar
- En el argumento 2, 3 y 4 se deben dar las direcciones con nombre incluido exacto del archivo
- El presente programa tiene las siguientes funciones:
- El argumento 1 -v muestra la versión, autores y fecha de desarrollo.
- El argumento 1 -t muestra la transpuesta de las matrices ingresadas en el archivo de extensión .CSV llamado matriz_1.csv y matriz_2.csv
- El argumento 1 -a muestra la suma de las matrices ingresadas en el archivo de extensión .CSV llamado matriz_1.csv y matriz_2.csv
- El argumento 1 -r muestra la resta de las matrices ingresadas en el archivo de extensión .CSV llamado matriz_1.csv y matriz_2.csv
- El argumento 1 -w Indica que el resultado de la operación se debe guardar en un archivo con formato CSV.
- Recuerde que si guarda un archivo en la misma direccion y también tiene el mismo nombre, este se sobre-escribirá.
- El argumento 5 -a guarda la suma de las matrices en un archivo con nombre y dirección dadas en el argumento 4
- El argumento 5 -r guarda la resta de las matrices en un archivo con nombre y dirección dadas en el argumento 4
- El argumento 5 -tb guarda la transpuesta de la segunda matriz en un archivo con nombre y dirección dadas en el argumento 4
- El argumento 5 -ta guarda la transpuesta de la primera matriz en un archivo con nombre y dirección dadas en el argumento 4
