- Database Optimization: MongoDB/Mongoose | PostgreSQL
- API Stress Testing: Artillery.io | Loader.io | New Relic | Express | Node.js
- Deployment: Nginx | EC2 | Docker
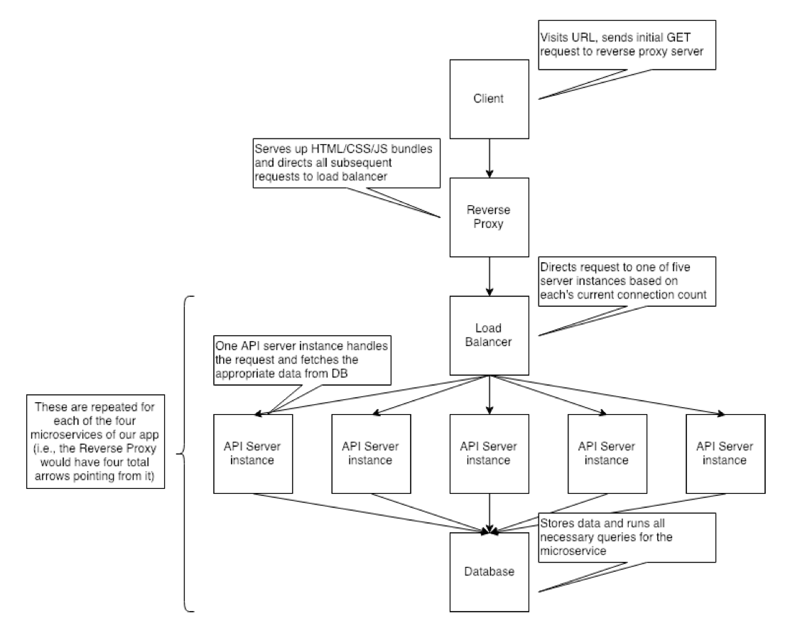
UrBnb was a System Design project I worked on with three other engineers. To give a high level overview, our group inherited some legacy code for a full-stack application built by another team (in our case, a replica of AirBnb's product page). The front-end was entirely built out, so our job was to optimize and scale the back-end. My role, in particular, was to optimize the unit details microservice.
As a lot of the stress testing/load balancing work was done outside of this repo, I've put together a brief summary of the project below (as well as a screenshot of the microservice and a diagram of our final deployment architecture).


