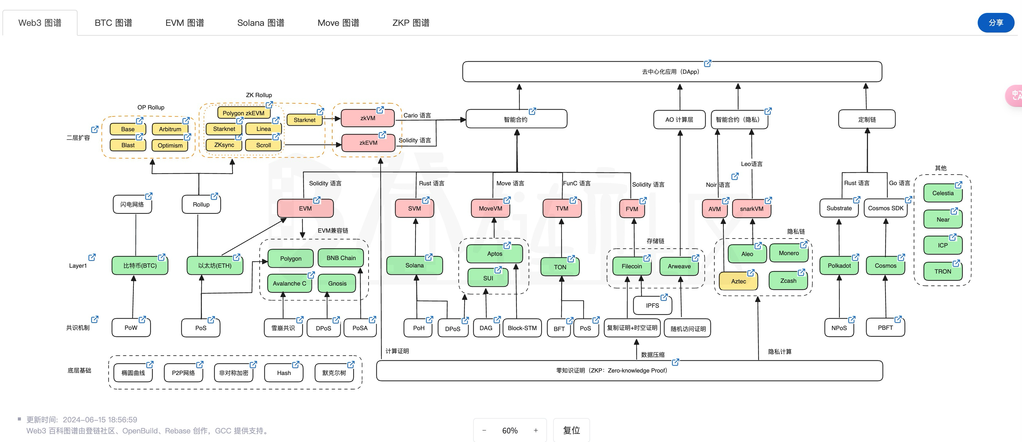
登链社区 Web3 百科图谱希望通过结构化的方式帮助开发者学习 Web3 技术。
开发者即从全局了解到深入某个具体的知识点,也可以从一个具体的点切入了解该知识点在Web3 技术版图中所在的位置。
你可以从图谱页面查看所有的图谱:https://learnblockchain.cn/maps/Roadmap
在登链社区网站中,我们使用动态可交互的展示每一个图谱:
所有图谱均开源在 Github ,我们希望广大的 Web3 开发者可我们一起建设 Web3 图谱,完善图谱词条,形成一个 Web3 Wiki。
我们会根据大家的贡献程度力所能及的发放一些奖励,你可以在这里查看到历史奖励发放情况。
修改图谱或添加图谱查看这里, 完善词条直接提交 PR。
