The core module to process the map data. It provides the interface to find the shortest route in terms of stoppage between two nodes.
Add this line to your application's Gemfile:
gem 'map-tube'And then execute:
$ bundle
Or install it yourself as:
$ gem install map-tube
Load maps and read them
require 'map/tube'
# Load from available cities
bucharest = Map::Tube.new("Bucharest").read
london = Map::Tube.new("London").read
# Or load your xml
mycity = Map::Tube.new_from_xml("My City", "path/to/xml").readLine/Station names
bucharest.lines.map(&:name) # => ["Linia M1", "Linia M2", "Linia M3", "Linia M4"]
bucharest.stations.map(&:name)Get the shortest path between two stations
route = london.get_shortest_route("Paddington", "Monument")
=> #<Map::Tube::Route:0x007fd81986b160
@arrival_station=#<Map::Tube::Station:0x007fd819168430 @id="M009", @line="Circle,District", @links=#<Set: {"T009", "C008", "B003"}>, @name="Monument">,
@departure_station=#<Map::Tube::Station:0x007fd818b953a0 @id="P001", @line="District,Circle,Hammersmith & City,Bakerloo", @links=#<Set: {"B008", "W007", "E011", "R010"}>, @name="Paddington">,
@intermediate_stations=
[#<Map::Tube::Station:0x007fd8191ba230 @id="E011", @line="Circle,District,Hammersmith & City,Bakerloo", @links=#<Set: {"P001", "M005", "B001"}>, @name="Edgware Road">,
#<Map::Tube::Station:0x007fd818c3c8f8
@id="B001",
@line="Circle,Hammersmith & City,Bakerloo,Metropolitan,Jubilee",
@links=#<Set: {"B018", "R004", "M005", "G008", "S023", "E011", "F004"}>,
@name="Baker Street">,
#<Map::Tube::Station:0x007fd818c1eb50 @id="B018", @line="Central,Jubilee", @links=#<Set: {"G009", "B001", "O005", "M004"}>, @name="Bond Street">,
#<Map::Tube::Station:0x007fd818bdf3d8 @id="G009", @line="Victoria,Jubilee,Piccadilly", @links=#<Set: {"V002", "O005", "B018", "W027", "H036", "P006"}>, @name="Green Park">,
#<Map::Tube::Station:0x007fd818af7bf0 @id="W027", @line="Circle,District,Jubilee", @links=#<Set: {"S022", "G009", "W008", "E015"}>, @name="Westminster">,
#<Map::Tube::Station:0x007fd8191486f8 @id="W008", @line="Northern,Bakerloo,Jubilee,Waterloo & City", @links=#<Set: {"E015", "L002", "W027", "S021", "B003", "K001"}>, @name="Waterloo">,
#<Map::Tube::Station:0x007fd818c37b28 @id="B003", @line="Central,DLR,Northern,Waterloo & City", @links=#<Set: {"S002", "S024", "L013", "M011", "L012", "W008", "M009"}>, @name="Bank">]>
route.pretty
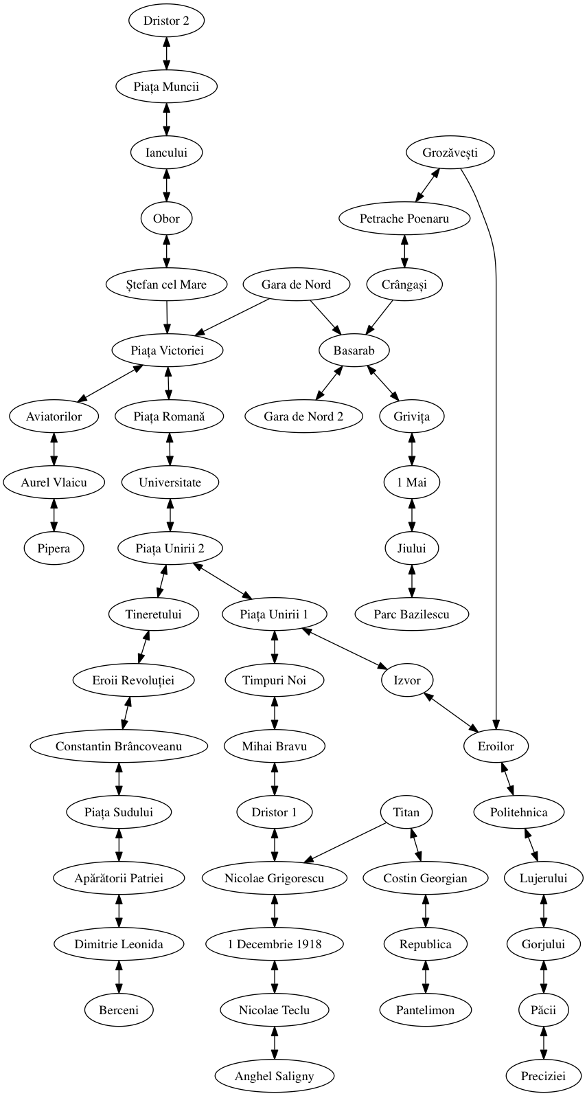
# => "Paddington -> Edgware Road -> Baker Street -> Bond Street -> Green Park -> Westminster -> Waterloo -> Bank -> Monument"route = bucharest.get_shortest_route("Dristor 1", "Pipera")
# => #<Map::Tube::Route:0x007f9769c5a550
@arrival_station=#<Map::Tube::Station:0x007f976a08e310 @id="M2-01", @line="M2", @links=#<Set: {"M2-02"}>, @name="Pipera">,
@departure_station=#<Map::Tube::Station:0x007f976a08fa30 @id="M1-17", @line="M1", @links=#<Set: {"M1-16", "M1-18", "M3-11"}>, @name="Dristor 1">,
@intermediate_stations=
[#<Map::Tube::Station:0x007f976a08ff58 @id="M1-16", @line="M1", @links=#<Set: {"M1-15", "M1-17", "M3-10"}>, @name="Mihai Bravu">,
#<Map::Tube::Station:0x007f97698261f0 @id="M1-15", @line="M1", @links=#<Set: {"M1-14", "M1-16", "M3-09"}>, @name="Timpuri Noi">,
#<Map::Tube::Station:0x007f976982c208 @id="M1-14", @line="M1", @links=#<Set: {"M1-13", "M1-15", "M3-08", "M2-07"}>, @name="Piața Unirii 1">,
#<Map::Tube::Station:0x007f976a08cdd0 @id="M2-07", @line="M2", @links=#<Set: {"M2-06", "M2-08", "M3-08"}>, @name="Piața Unirii 2">,
#<Map::Tube::Station:0x007f976a08d118 @id="M2-06", @line="M2", @links=#<Set: {"M2-05", "M2-07"}>, @name="Universitate">,
#<Map::Tube::Station:0x007f976a08d460 @id="M2-05", @line="M2", @links=#<Set: {"M2-04", "M2-06"}>, @name="Piața Romană">,
#<Map::Tube::Station:0x007f976a08d988 @id="M2-04", @line="M2", @links=#<Set: {"M2-03", "M2-05", "M1-06"}>, @name="Piața Victoriei">,
#<Map::Tube::Station:0x007f976a08dcd0 @id="M2-03", @line="M2", @links=#<Set: {"M2-02", "M2-04"}>, @name="Aviatorilor">,
#<Map::Tube::Station:0x007f976a08e018 @id="M2-02", @line="M2", @links=#<Set: {"M2-01", "M2-03"}>, @name="Aurel Vlaicu">]>
route.pretty
# => "Dristor 1 -> Mihai Bravu -> Timpuri Noi -> Piața Unirii 1 -> Piața Unirii 2 -> Universitate -> Piața Romană -> Piața Victoriei -> Aviatorilor -> Aurel Vlaicu -> Pipera"Generate images
bucharest = Map::Tube.new("Bucharest").read;
bucharest.graphviz.generate.output(png: "bucharest.png")Map::Tube
.new(city_name)-> Map::Tube::Loader.new_from_xml(city_name, path_to_xml)-> Map::Tube::Loader
Map::Tube::Loader
.new(city_name, map_path=nil)- (mandatory) city_name - String - It should match a city in data/ dir
- (optional) map_path - String - Path to local xml
#city#map_path#read-> Map::Tube::Graph
Map::Tube::Graph
#stations-> Array [ Map::Tube::Station ]#lines-> Array [ Map::Tube::Line ]#get_shortest_route(from_station_name, to_station_name)-> Map::Tube::Route- from_station_name - String - Name of departure station
- to_station_name - String - Name of arrival station
#get_station_by_id(station_id)-> Map::Tube::Station- station_id - String - Unique identifier of the station
#get_station_by_name(station_name)-> Map::Tube::Station- station_name - String - Name of the station
#get_line_by_id(line_id)-> Map::Tube::Line- line_id - String - Unique identifier of the line
#get_line_by_name(line_name)-> Map::Tube::Line- line_name - String - Name of the line
#add_line(line)-> Map::Tube::Graph- line - Map::Tube::Line object
#add_station(station)-> Map::Tube::Graph- station - Map::Tube::Station object
#to_h-> Hash#graphviz->Map::Tube::Graphviz
Map::Tube::Line
.new(id, name, color)- id - String - unique identifier of the Line
- name - String - name of the line
- color - String - color of the line
#id#name#color
Map::Tube::Station
.new(id, name, line)- id - String - unique identifier of the Station
- name - String - name of the Station
- line - String - line that supports the Station
#id#name#line#links-> Set { String }#add_link(link)- link - String - unique identifier of the station
Map::Tube::Route
.new(departure_station, arrival_station)- departure_station - Map::Tube::Station
- arrival_station - Map::Tube::Station
#departure_station-> Map::Tube::Station#arrival_station-> Map::Tube::Station#intermediate_stations-> Array [ Map::Tube::Station ]#pretty-> String
Map::Tube::Parser
.new(file_handle)- file_handle - File.open(path)
- path - String - path to xml
- file_handle - File.open(path)
#parse-> Map::Tube::Graph
Map::Tube::Graphviz
.new(graph)- graph - Map::Tube::Graph
#generate-> GraphViz
Map::Tube::Exceptions
- StationException
- LineException
- RouteException
- CityException
Bug reports and pull requests are welcome on GitHub at radubogdan/map-tube.
The gem is available as open source under the terms of the MIT License.
- Manwar for the idea.
