Skip to content

shenzhe/zphp

Folders and files

NameName
Last commit message
Last commit date

Latest commit

 
 
 
 
 
 
 
 
 
 
 
 
 
 
 
 
 
 
 

Repository files navigation

ZPHP

ZPHP是一个极轻的的,定位于后置SOA服务的框架,可开发独立高效的长驻服务,并能适应多端的变化。

发起人

维护者

特色

  1. 性能强悍 (大部分api可以在10ms内处理完)
  2. socket, http, rpc 完美融合,自由切换
  3. 通信协议自由扩展
  4. 可配置的自由的view层
  5. 丰富的kv持久存储支持 (ttserver, redis, redis-storage)
  6. 丰富的cache (apc, memcached, redis, xcache, yac)
  7. 队列支持 (beanstalk, redis)
  8. 实时排行榜支持 (redis)
  9. 多进程支持 (pcntl, 类ph-fpm的进程管理 (处理一定的请求之后自动kill,然后master会fork一个新进程))
  10. 多线程支持 (no swoole, need pthreads extension)
  11. composer 安装

demo

相关扩展

*生产环境推荐:

  1. https://github.com/matyhtf/swoole (高性能socket模块) 2)https://github.com/shenzhe/phpredis (redis,用于cache,conn等)

*使用react做socket,需要:

  1. 编译选项加上: --enable-pcntl --enable-sockets
  2. http://pecl.php.net/package/libevent (libevent库)
  3. https://github.com/krakjoe/pthreads (多线程支持,可选)

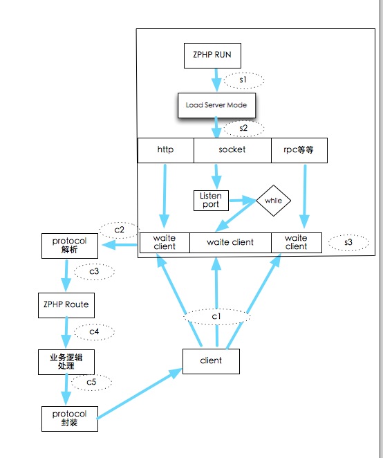
流程图

点击查看zphp流程图

约定

  • config/example/base.php 里的配置项目是必需的。
  • 当不同模块使用了相同的adapter(如:redis), 如用到不同的host或port,可配置_prefix进行隔离
  • cli模块执行 php 项目目录/webroot/main.php 配置目录名(如:default) 参数(格式:a=b&c=d&e=f)

环境要求

PHP >= 5.4

协议

MIT license

About

ZPHP是一个极轻的的,定位于后置SOA服务的开发框架.提供高并发,高性能实时通信方案。

Resources

License

Stars

Watchers

Forks

Releases

No releases published

Packages

No packages published

Contributors 10

Languages