-
Notifications
You must be signed in to change notification settings - Fork 859
Module Gallery
Emeria edited this page Apr 15, 2020
·
10 revisions
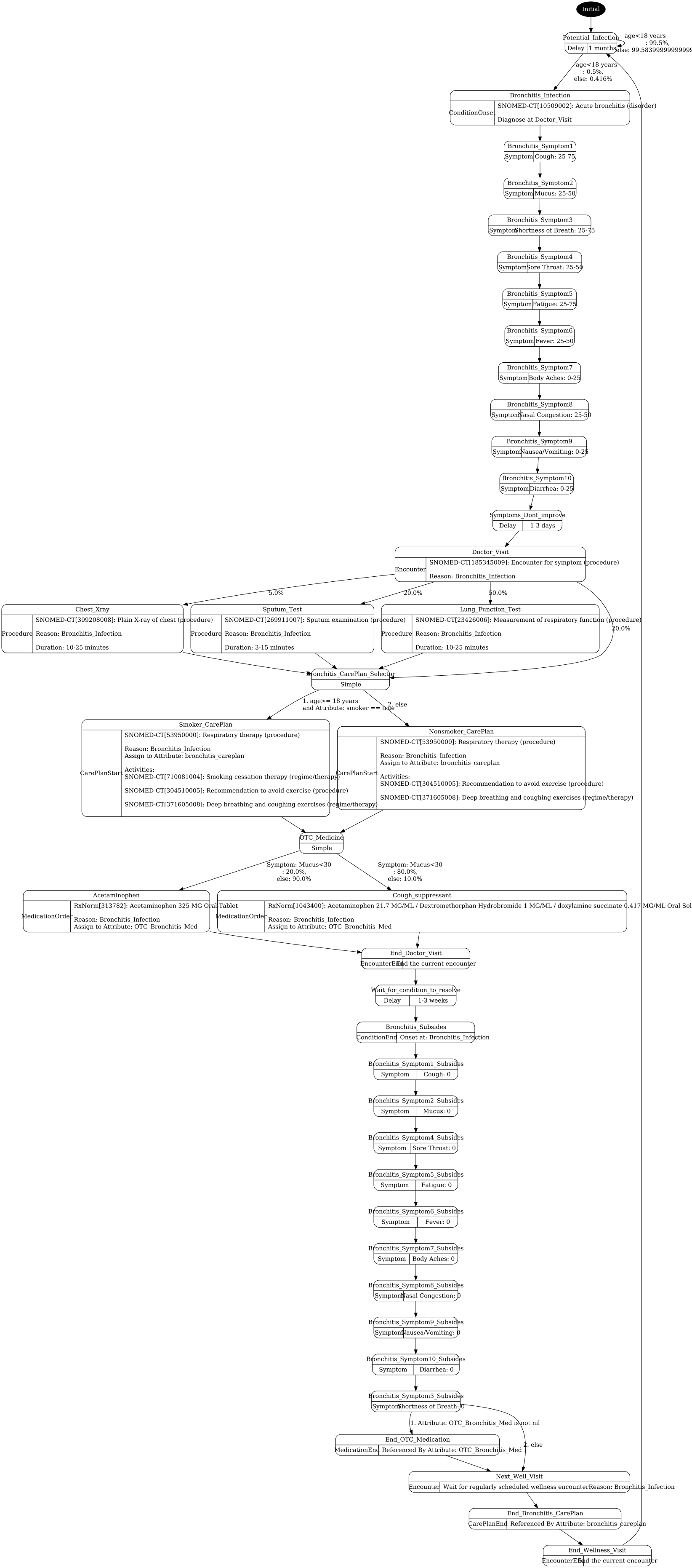
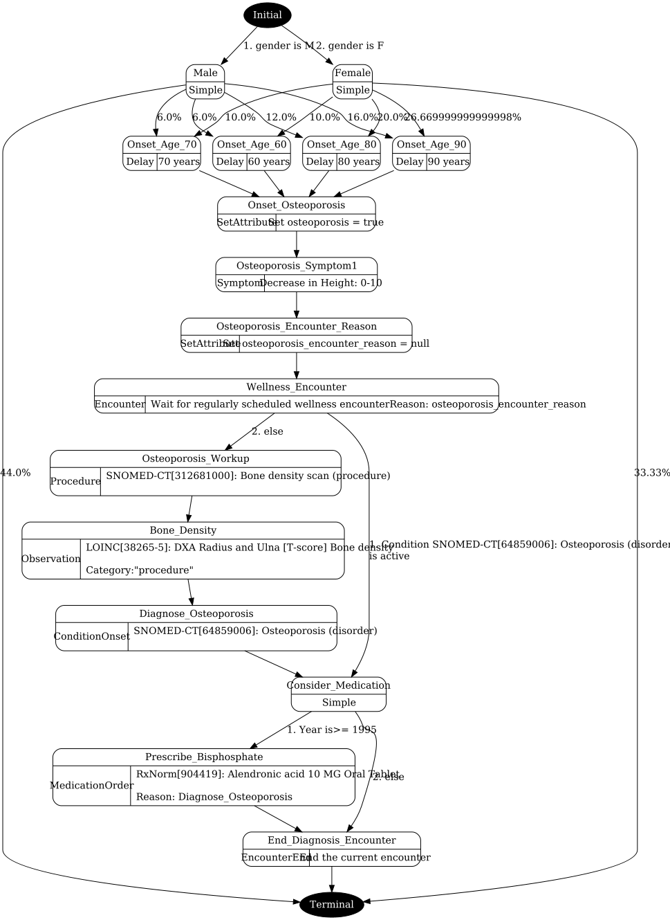
Static images of the current modules are below, but you can also view, interact, and edit the modules with our online Module Builder.
There is also a Module Builder Tutorial on this wiki.
Allergic-Rhinitis
Allergies
Appendicitis
Asthma
Atopy
Attention-Deficit-Disorder
Bronchitis
Colorectal-Cancer
Contraceptives
Contraceptive-Maintenance
Copd
Dementia
Dermatitis
Ear-Infections
Epilepsy
Female-Reproduction
Fibromyalgia
Food-Allergies
Gout
Homelessness
Injuries
Lung-Cancer
Lupus
Med-Rec
Metabolic-Syndrome-Care
Metabolic-Syndrome-Disease
Opioid-Addiction
Osteoarthritis
Osteoporosis
Pregnancy
Rheumatoid-Arthritis
Self-Harm
Sexual-Activity
Sinusitis
Sore-Throat
Total-Joint-Replacement
Urinary-Tract-Infections
Wellness-Encounters





































