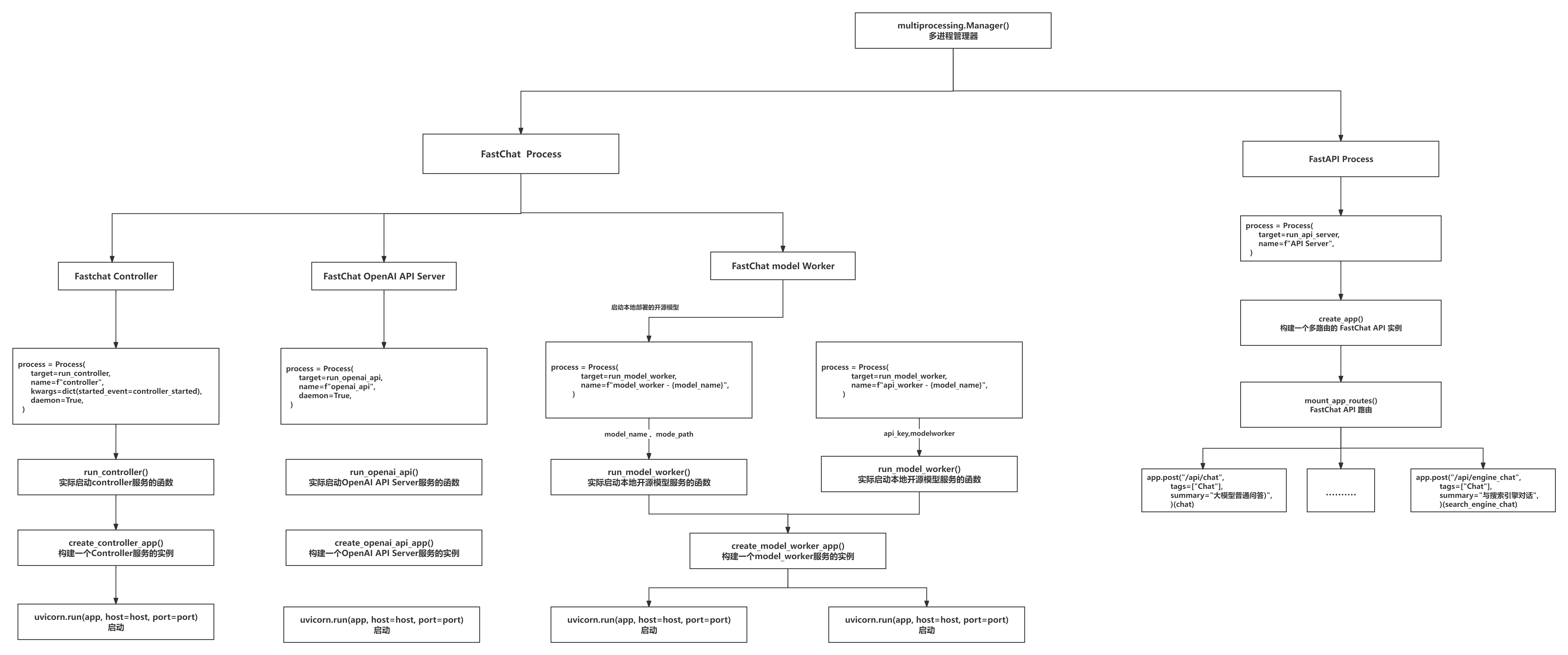
fufan-chat项目的后端服务,负责处理业务逻辑、数据存储和API接口的提供。采用稳健的后端技术,确保服务的稳定性和可扩展性。
实现问答系统的系统架构搭建,目前支持:
架构方面:
- 用户权限管理
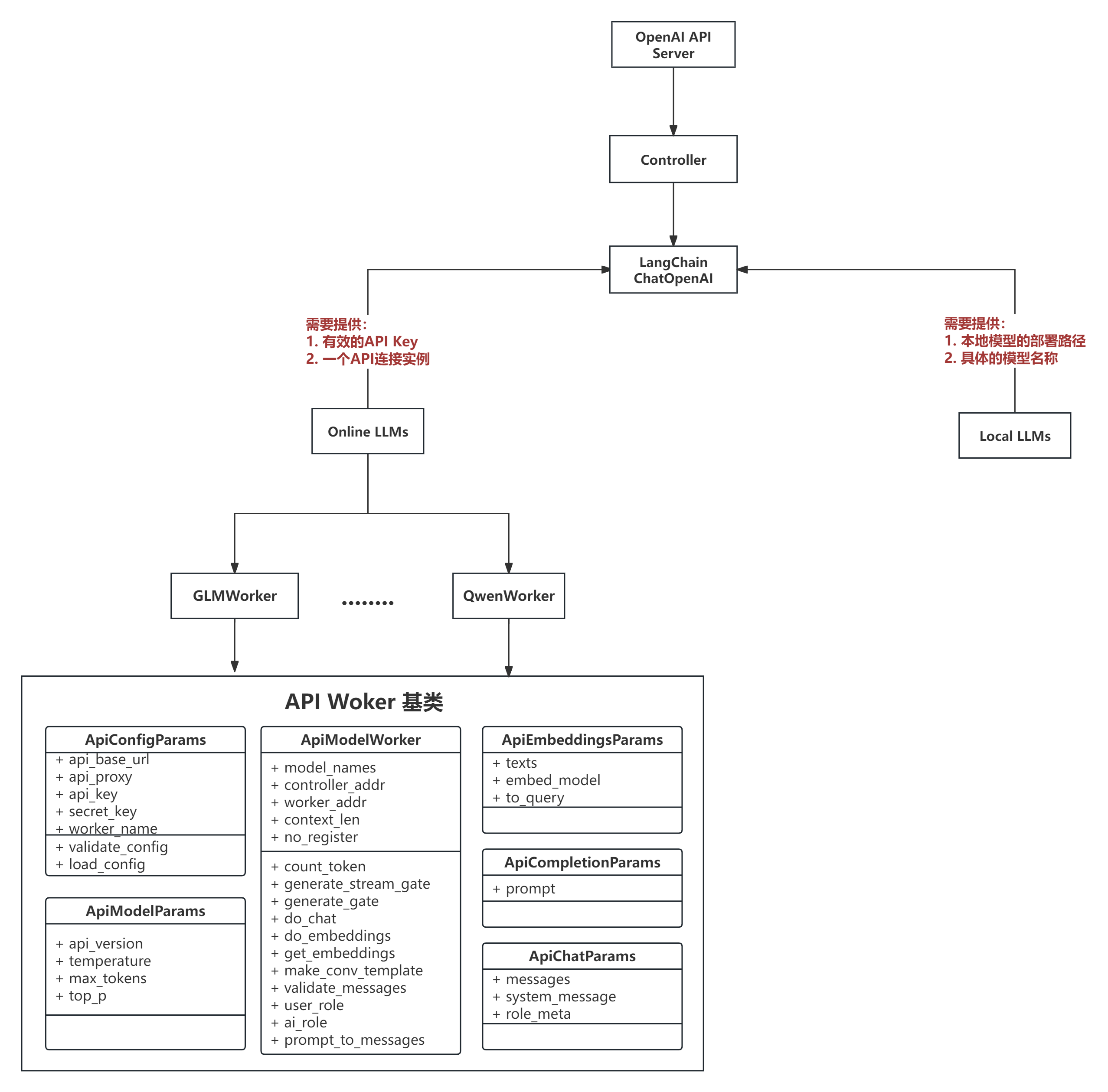
- 灵活接入在线开源大模型
- 灵活接入在线API模型
- 接入Mysql数据库
功能方面:
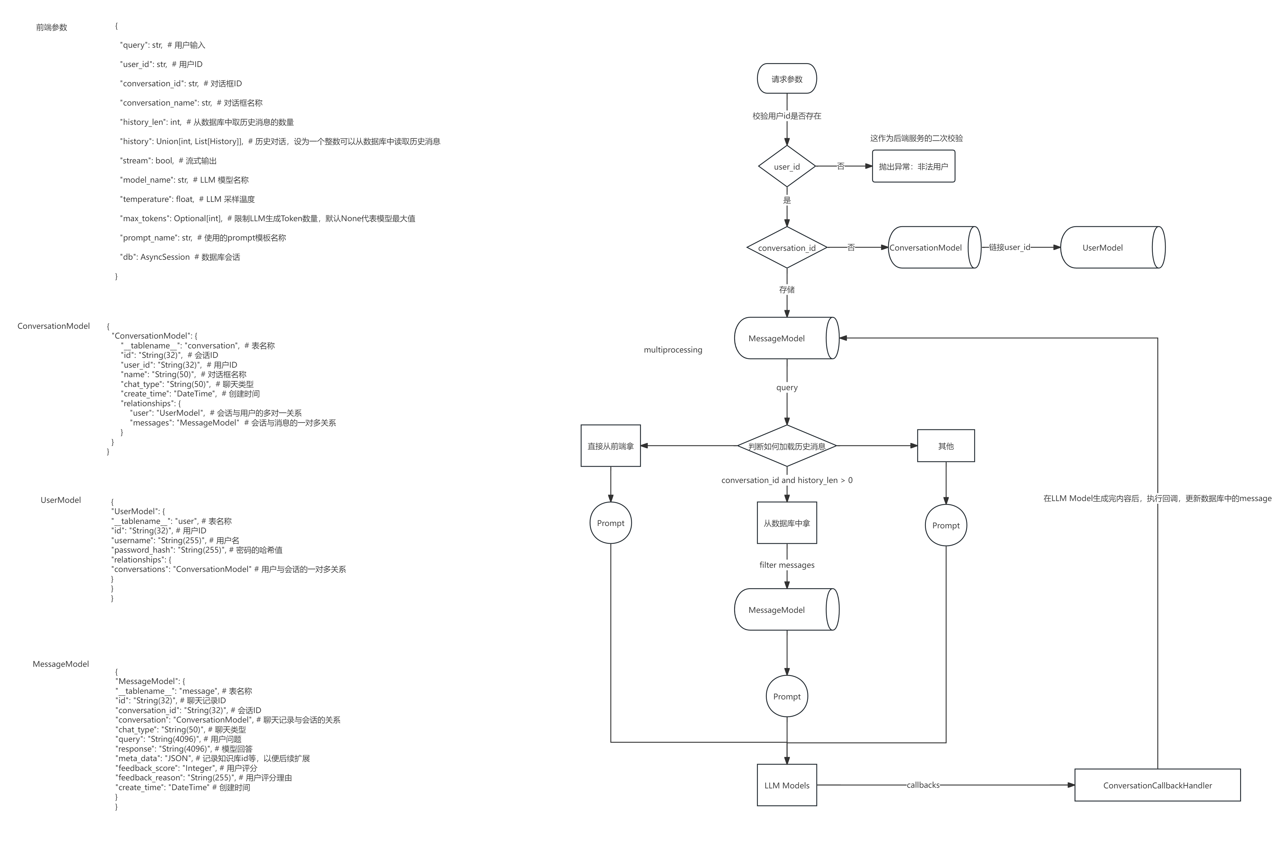
- 实现通用领域问答业务流
- 历史对话信息支持从mysql数据库中实时查询
修复:
- GLM-4 API 无法实现流式输出
- LangChain Memory的异步加载
- Python>=3.10
- Mysql
-
克隆仓库并安装依赖:
cd fufan-chat-api pip install -r requirements.txt -
本地部署Mysql服务并启动
-
初始化关系型数据库表
python /fufan-chat-api/server/dbinit_models.py
-
启动后端服务:
python startup.py
使用 Postman 或其他 HTTP 客户端工具访问 API 接口:
http://192.168.110.131:8000/api/chat
{
"query":"什么是快乐星球",
"model_name":"zhipu-api",
"conversation_id":"edcrfv33",
"conversation_name":"new chat 1",
"user_id":"admin",
"prompt_name":"llm_chat",
"history_len":3,
"stream":true
// "history":[]
}

